Принципиальные схемы электрооборудования автомобиля Volkswagen Passat B5 1996-2005 г.в. Кузов Passat не просто красив, но и достаточно прочен, о чем говорят очень маленькие и, что свидетельствует о хорошем качестве сборки, абсолютно одинаковые зазоры. Здоровенные и мощные бамперы — прямо-таки однородное тело с металлической частью. Кстати, коэффициент аэродинамического сопротивления Passat B5 является самым лучшим в своем классе — 0,27. Как фары, так и фонари автомобиля органично вписаны в общий стиль. Причем первые чистить можно не выходя из автомобиля. Омыватели выдвигаются из бампера, и поступающая из них под значительным напором вода выполняет свою функцию.
Условные обозначения элементов на электросхемах на Фольксваген Пассат
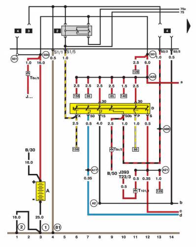
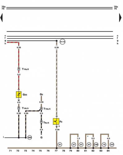
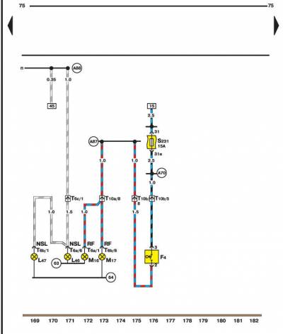
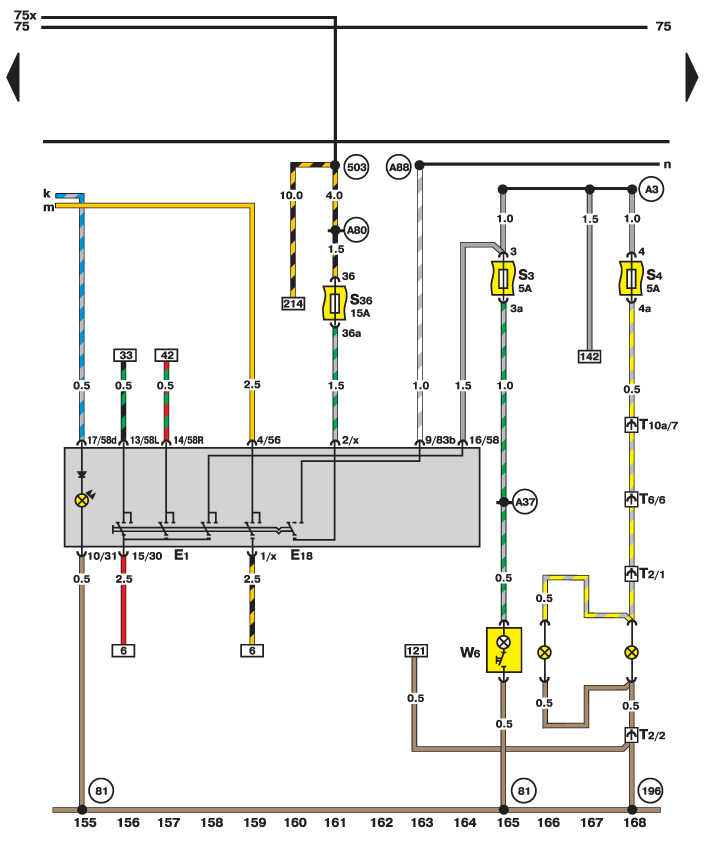
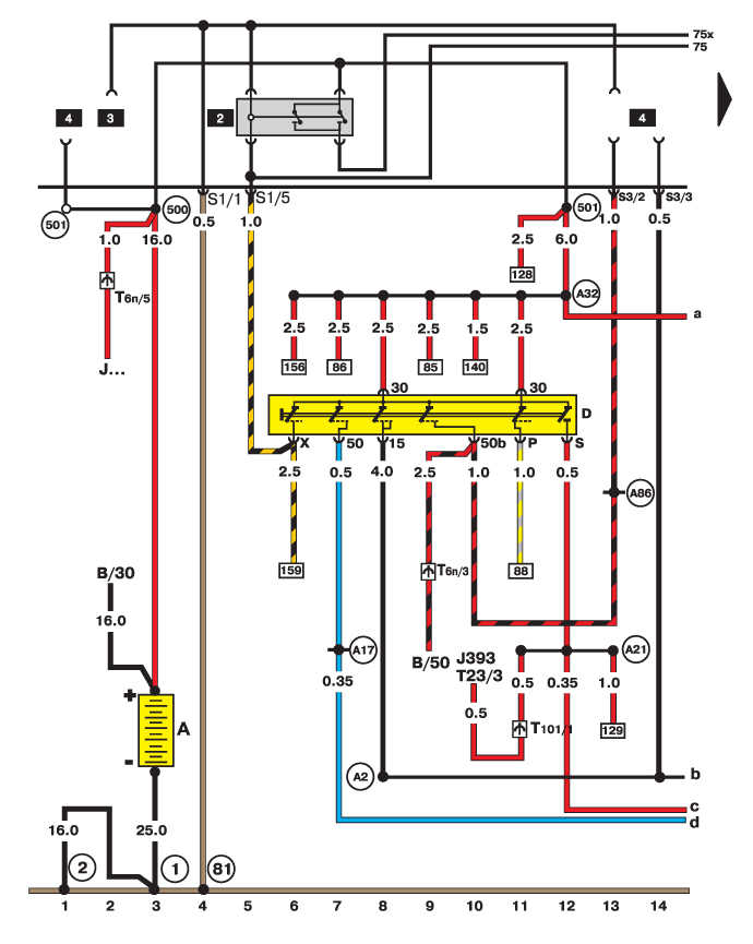
Аккумулятор, замок зажигания и реле перегрузки для Х-контакта — схема
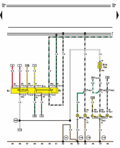
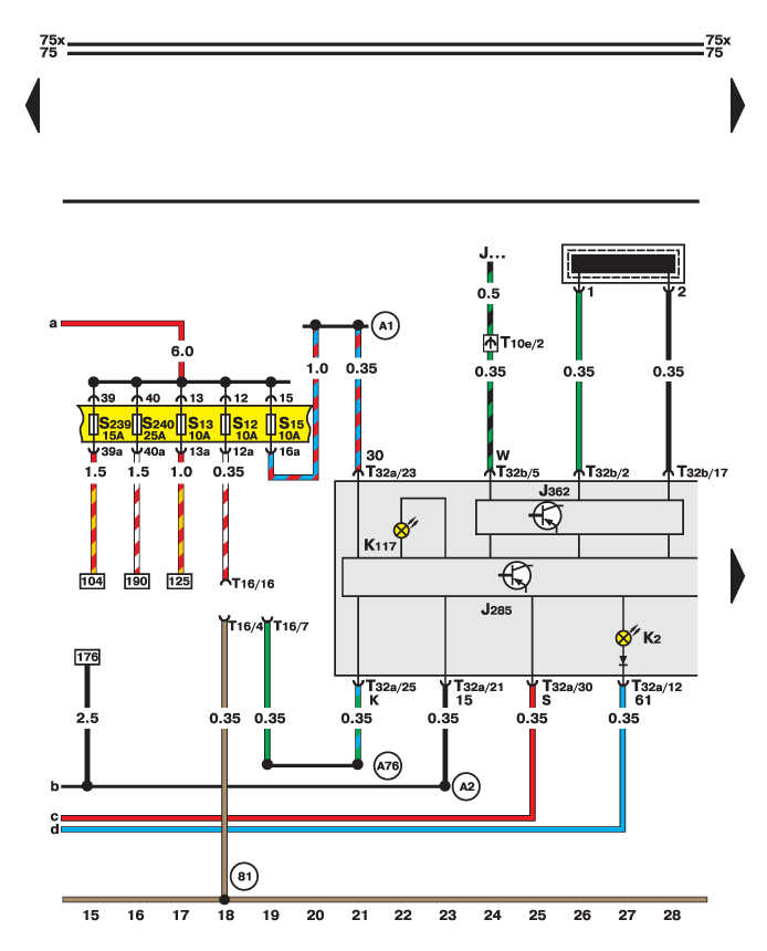
Диагностический разъем, лампы генератора и комбинации приборов — электросхема
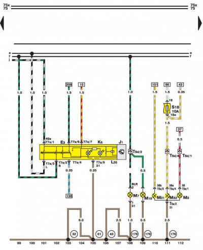
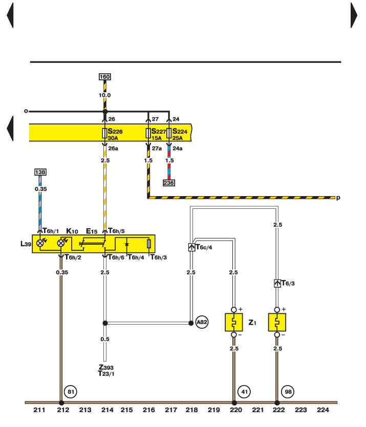
Комбинация приборов, часы, счетчик пробега и зуммер освещения — эл.схема
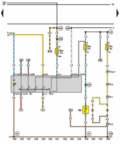
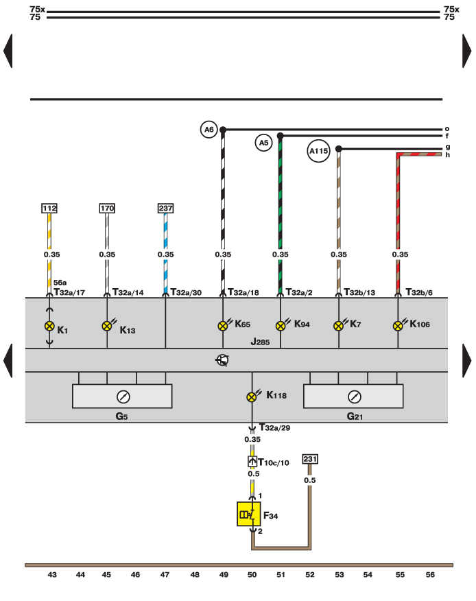
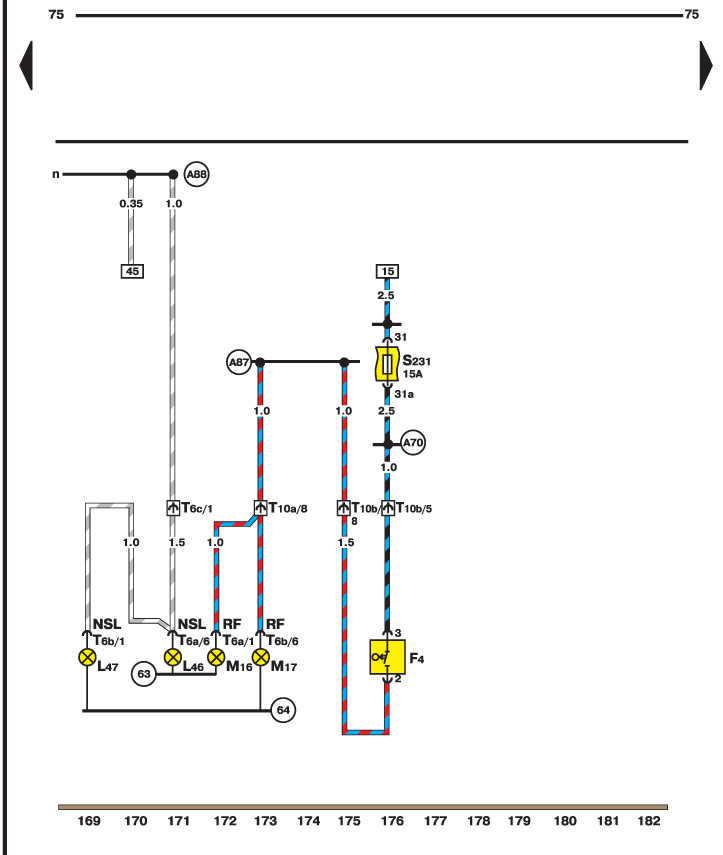
Контрольные лампы тормозной системы, наружного освещения — схема на Volkswagen Passat B5
Комбинация приборов, индикатор, датчик температуры воздуха — эл.схема на Фольксваген Пассат
Лампа ручного тормоза и датчик уровня жидкости стеклоомывателя — электросхема
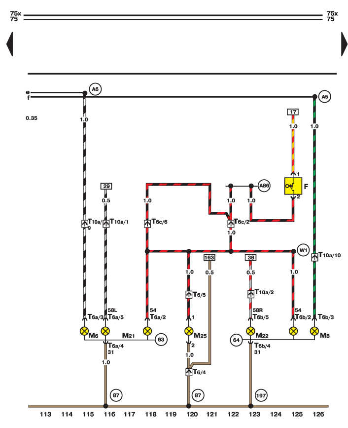
Переключатель поворотов, световой сигнализации (левая сторона)
Схема выключателя световой сигнализации и лампы (правая сторона)
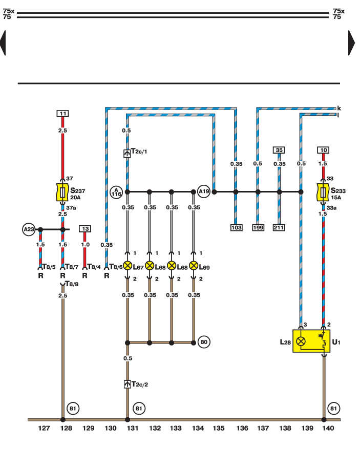
Электросхема выключателя стоп-сигнала и задних поворотов
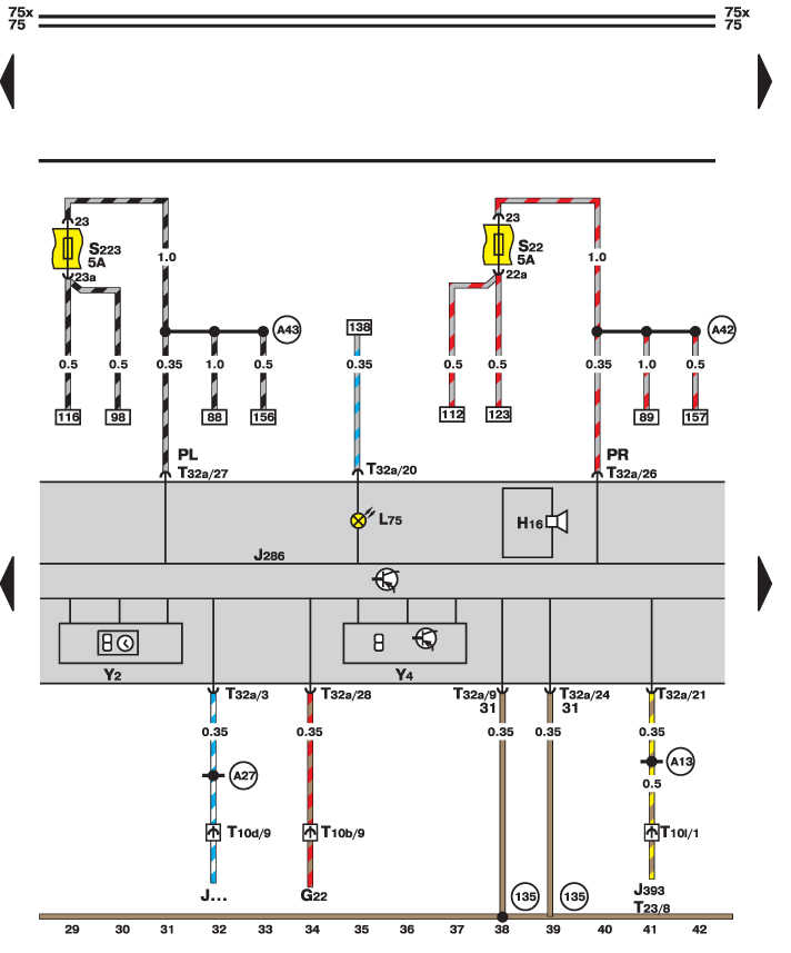
Эл.схема разъема радиоприемника, прикуривателя и подсветки приборов
Схема регулятора интенсивности подсветки приборов на Фольксваген Пассат
Электросхема выключателя и освещения вещевого ящика
Эл.схема противотуманных фар, выключателя и заднего габаритного освещения
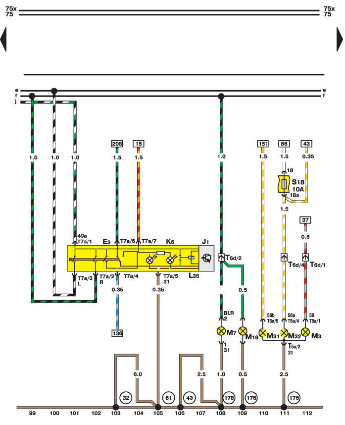
Схема двухтонального звукового сигнала и реле сигнала
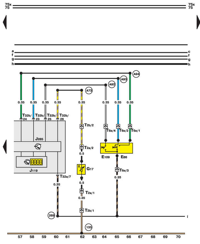
Электросхема переключателя и двигателя управления рециркуляцией воздуха
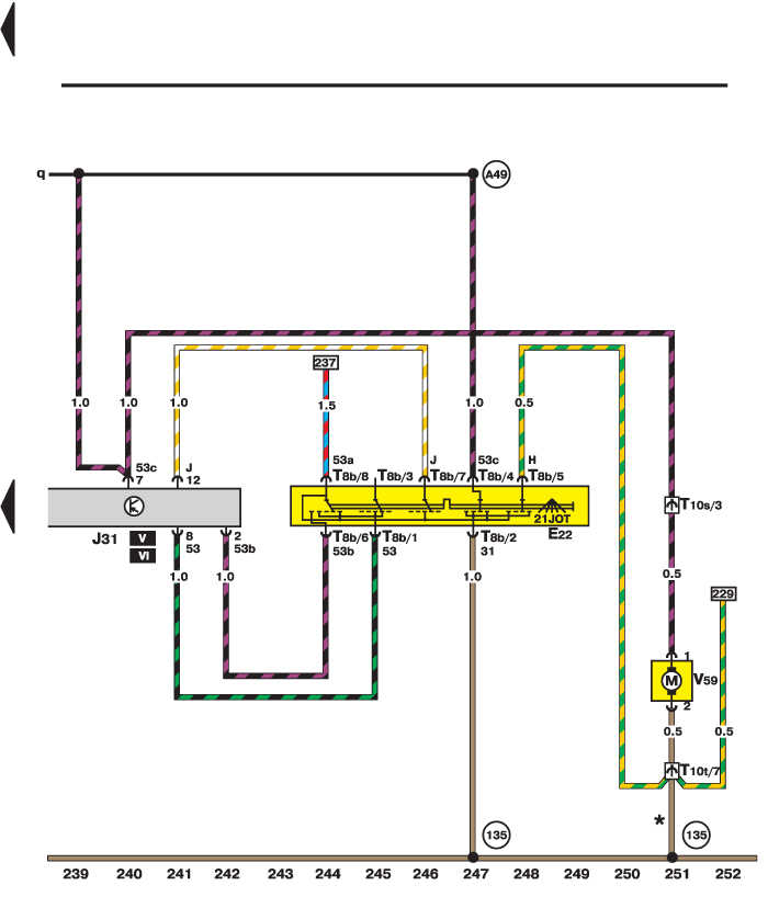
Эл.схема выключателя и обогревателя заднего стекла на Volkswagen Passat B5
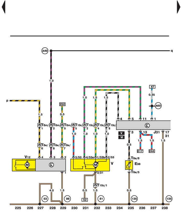
Схема стеклоочистителя ветрового и заднего стекла, реле стеклоочистителей
Электросхема переключателя стеклоочистителей и насоса омывателя стекол
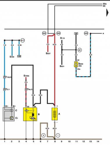
Схема аккумулятора, стартера и генератора на Volkswagen Passat B5




















