Электрические схемы для Daewoo Espero 1999-2001 г.в. в помощь всем автолюбителям. Корейская модель среднего класса Daewoo Espero — это довольно прочный и качественный автомобиль с неплохой динамикой и комфортом, разработанный на платформе Opel Ascona 80х годов. Его собирали на предприятии «Красный Аксай» в Ростове-на-Дону, благодаря чему его вполне можно считать и отечественным автомобилем. Стильный переднеприводный седан с кузовом работы итальянского ателье Bertone появился в 1994 году. Гамма двигателей, особенно предназначенных для отечественного рынка, невелика: лишь 1,5-литровый 16-клапанный 90-сильный от меньшей модели Nexia да 2,0-литровый 8-клапанный 105-сильный. С последним максимальная скорость достигает 185 км/ч, а разгон до 100 км/ч занимает 10,0 с. Еще один 1,8-литровый 95-сильный двигатель на российский рынок не поставляется. Все «отечественные» модификации комплектуют только 5-ступенчатой механической коробкой передач, на «корейских» версиях встречается и 4-диапазонный «автомат». Также в комплектацию входят: кондиционер, магнитола, центральная блокировка, электростеклоподъемники на всех дверях.
Чтение монтажной схемы на Дэу Эсперо
Цоколевка соединителей жгутов проводов — схема
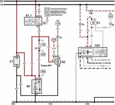
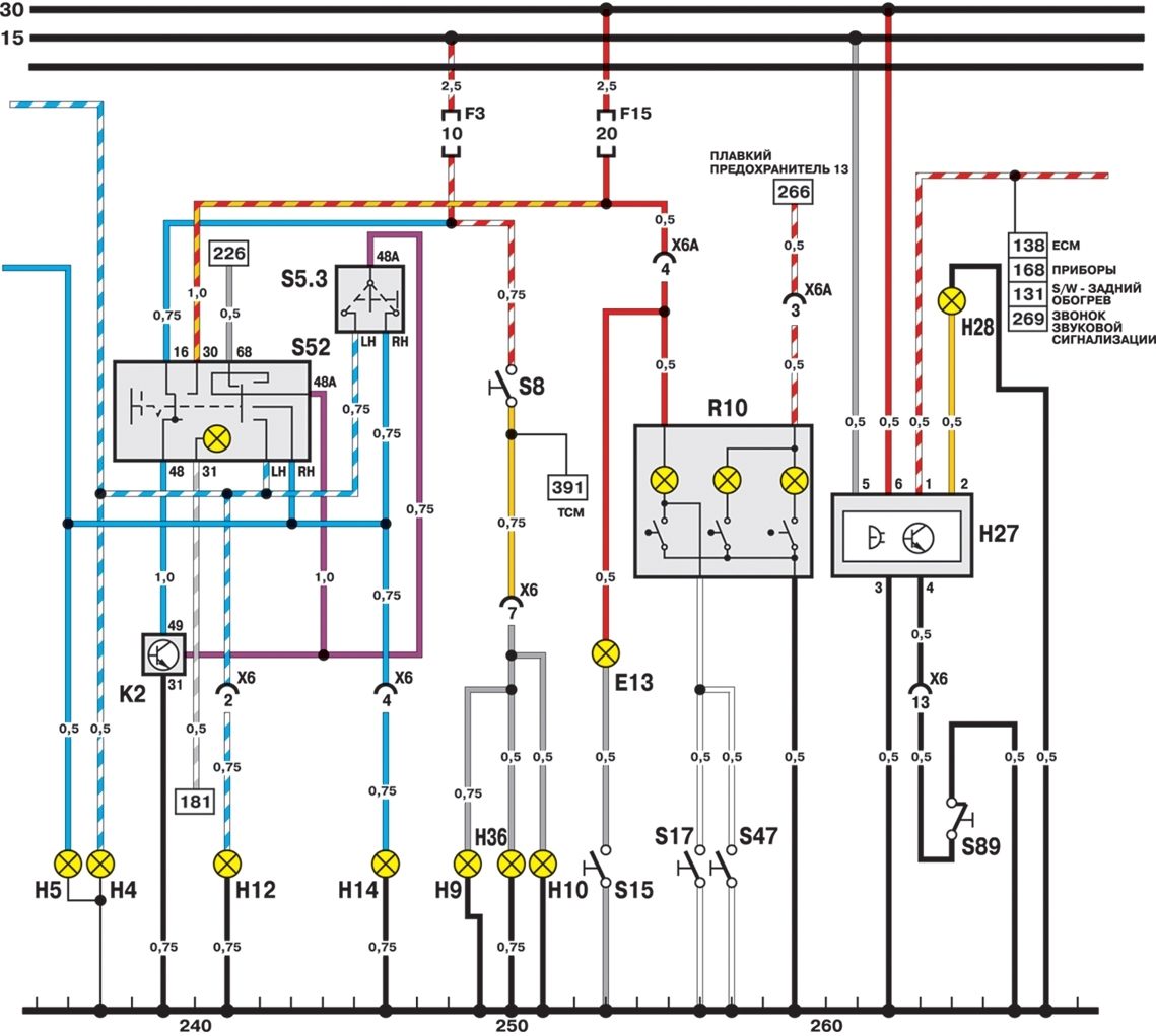
Схема 1 на
Daewoo Espero
F1–F18……..Плавкий предохранитель – пассажирский салон
F19–F24……..Плавкий предохранитель – отсек двигателя
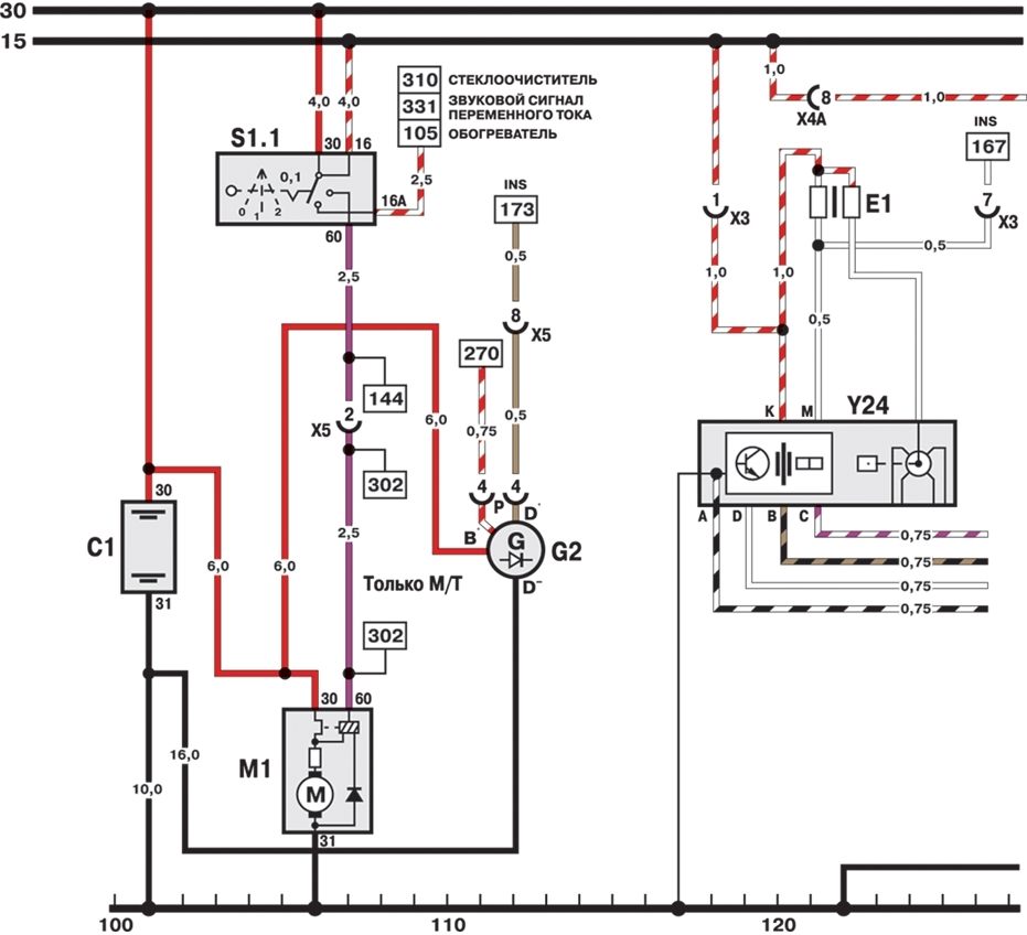
G1……..Батарея
G2……..Генератор переменного тока
E1……..Катушка зажигания
М1……..Стартер
Y24……..Прерыватель-распределитель зажигания
S1.1……..Переключатель зажигания
Х1……..Соединитель (3 штифта) для переднего жгута и жгута проводов TBI
Х2……..Соединитель (8 штифтов) для жгутов приборного щитка и двери
Х2А……..Соединитель (14 штифтов) для жгутов: дверного и передней двери (левой)
Х2В……..Соединитель (14 штифтов) для жгутов: дверного и передней двери (правой)
Х4……..Соединитель (18 штифтов) для жгутов приборного щитка и TBI
Х4А……..Соединитель (6 штифтов) для жгутов приборного щитка и TBI
Х5……..Соединитель (8 штифтов) для жгутов приборного щитка и двигателя
Х6……..Соединитель (16 штифтов) для жгутов: приборного щитка и заднего
Х6А……..Соединитель (4 штифта) для жгутов: приборного щитка и заднего
Х6В……..Соединитель (3 штифта) для заднего жгута и отвода жгута приборного щитка
Х7……..Соединитель (18 штифтов) для жгутов: приборного щитка и переднего
Х7А……..Соединитель (9 штифтов) для жгутов: приборного щитка и переднего
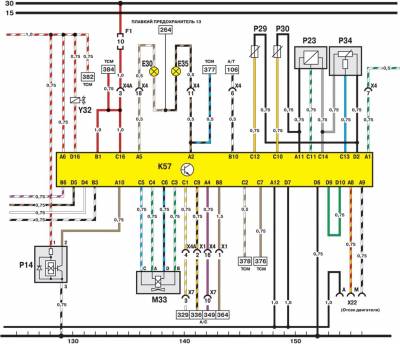
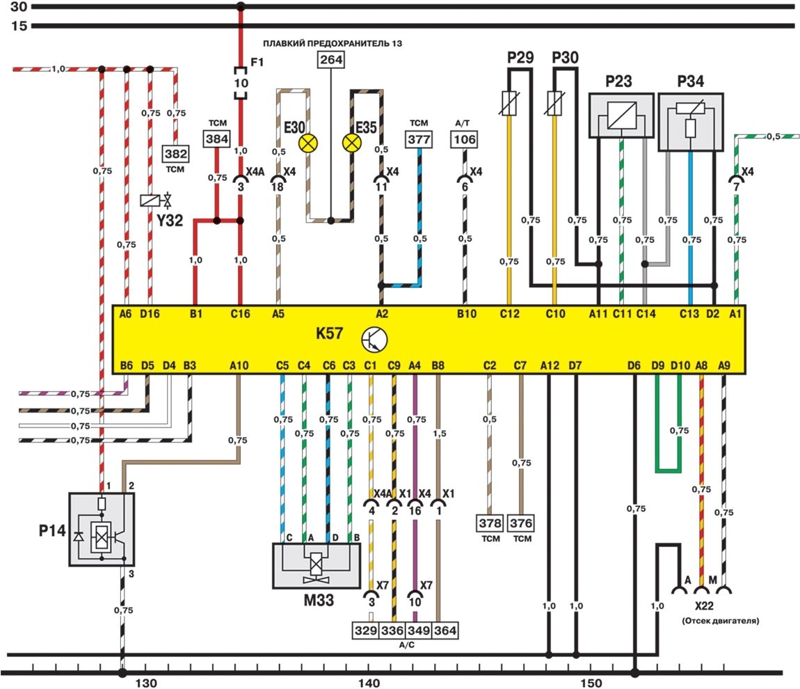
Эл.схема 2
Y32……..Инжекторный клапан – TBI
Y30……..Контрольный индикатор двигателя
Y35……..Индикатор смещения вверх
М33……..Шаговый двигатель контроля воздуха на холостом ходу (IAC)
Р14……..Датчик скоростей – скорость автомобиля
Р23……..Вакуумный датчик – заборный патрубок
Р29……..Температурный датчик – температура заборного патрубка
Р30……..Температурный датчик – охлаждающая жидкость
Р34……..Датчик положения дроссельного клапана
К57……..Контрольный узел – TBI
Х22……..Соединитель диагностической линии (ALDL)
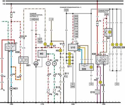
Схема 3 на Дэу Эсперо
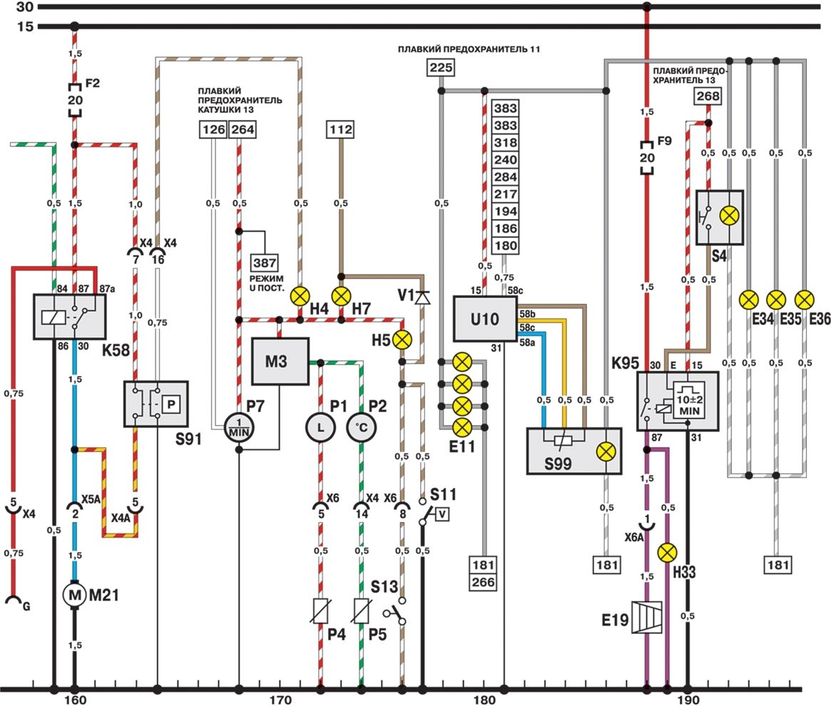
М21……..Топливный насос
К58……..Реле топливного насоса
S91……..Переключатель давления масла – TBI
Р7……..Тахометр
F25……..Регулятор напряжения
К95……..Реле таймера – обогреватель заднего окна
V1……..Диод
Е11……..Осветительная лампа приборного щитка
Е19……..Обогреватель заднего окна
Е34–36……..Контрольная лампа обогревателя
Y4……..Лампа аварийной сигнализации давления масла в двигателе
Y5……..Лампа аварийной сигнализации тормозной системы
Y7……..Лампа аварийной сигнализации генератора переменного тока
Y33……..Индикаторная лампа обогревателя заднего окна
Р1……..Топливный датчик
Р2……..Температурный датчик
Р4……..Топливный датчик – топливный бак
Р5……..Температурный датчик – охлаждающая жидкость
U10……..Узел контроля освещения
S99……..Переключатель контроля освещения
S4……..Переключатель обогревателя заднего окна
S11……..Переключатель тормозной жидкости
S13……..Переключатель стояночного тормоза
Эл.схема 5
Е13……..Лампа основного салона
Н4……..Индикатор сигнала поворота (левый)
Н5……..Индикатор сигнала поворота (правый)
Н6……..Аварийный мигающий индикатор
Н9……..Фара остановки (левая)
Н10……..Фара остановки (правая)
Н12……..Лампочка сигнала поворота (задняя левая)
Н14……..Лампочка сигнала поворота (задняя правая)
Н27……..Аварийный звонок звуковой сигнализации
Н28……..Устройство передачи аварийных сигналов ремней безопасности
Y36……..Верхняя фара остановки
S5.3……..Переключатель лампочки сигнала поворота
S8……..Переключатель фары остановки (М/Т)
S15……..Переключатель лампы основного салона
S17……..Переключатель двери (передней правой)
S47……..Переключатель двери (передней левой)
S52……..Переключатель мигающей аварийной сигнализации
S89……..Переключатель ремней безопасности
R10……..Лампа салона
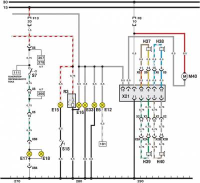
Схема 5 на Деу Эсперо
Е6……..Лампа отсека двигателя
Е12……..Лампа рычага селектора (А/Т)
Е15……..Лампа вещевого ящика
Е16……..Лампочка зажигалки
Е17……..Лампа реверса – левая
Е18……..Лампа реверса – правая
Е33……..Лампочка пепельницы
Н37……..Громкоговоритель – задний левый
Н38……..Громкоговоритель – задний правый
Н39……..Громкоговоритель – передней двери, левый
Н40……..Громкоговоритель – передней двери, правый
М40……..Автоантенна
R3……..Зажигалка
S7……..Переключатель лампы реверса (М/Т)
S8……..Переключатель вещевого ящика
Х21……..Радиосоединитель (13 штифтов)
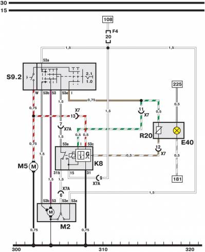
Схема 6
К8……..Контрольное реле времени стеклоочистителя
М2……..Мотор стеклоочистителя
М5……..Мотор протирочно-моечного устройства
R20……..Переключатель контроля времени стеклоочистителя
Е40……..Лампочка переключателя контроля времени стеклоочистителя
S9.2……..Переключатель стеклоочистителя








