Электросхема включения наружного освещения:
1 — лампы габаритного света в блок-фарах; 2 — монтажный блок; 3 — выключатель зажигания; 4 — выключатель наружного освещения; 5 — лампы габаритного света в задних фонарях; б — фонари освещения номерного знака; 7 — лампа сигнализации включения габаритного света.
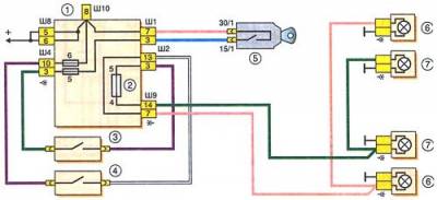
Эл.схема включения фар
1 — лампы ближнего/дальнего света в блок-фарах; 2 — монтажный блок; 3 — реле включения дальнего света фар; 4 — реле включения ближнего света фар; 5 — выключатель зажигания; 6 — выключатель наружного освещения; 7 — переключатель света фар; 8 — контрольная лампа включения дальнего света фар.
Схема включения ламп стоп-сигнала и фонарей заднего хода
1 — монтажный блок; 2 — перемычка; 3 — выключатель фонарей заднего хода; 4 — выключатель стоп-сигналов; 5 — выключатель зажигания; 6 — лампы стоп-сигналов; 7 — лампы фонарей заднего хода.



