Схемы электрооборудования на Mercedes-Benz W463 1999 — 2008 г.в. Модели выпускаются с тремя вариантами двигателей: G 320 с двигателем V6 мощностью 215 л. с., G 500 с двигателем V8 — 296 л.с., G 400 CDI с восьмицилиндровым дизельным двигателем мощностью 250 л.с, оборудованным прямым впрыском Common-Rail, жидкостным охладителем наддувочного воздуха и двумя турбонагнетателями. Максимальная скорость автомобиля составляет 180 км/ч.Более комфортабельные и оснащенные машины типа W463 оборудуют дизельными и бензиновыми моторами рабочим объемом 3,0-5,4 л мощностью 177-354 л.с. и только гидромеханическими 5-ступенчатыми «автоматами». Появилась новая модификация G400 CDI с 4.0-литровым турбонаддувным дизелем мощностью 250 л.с. Модель 290GD TD типа 461 сохранила облик 80-х годов, она заметно дешевле и предназначена для работы в тяжелых дорожных условиях. Кроме 3- и 5-дверного универсала, предусмотрены грузопассажирский фургон и даже шасси (под пикап или другой кузов) полной массой 4100 кг. Силовой агрегат 290GD TD включает рядный 5-цилиндровый 2,9-литровый турбонаддувный дизель непосредственного впрыска топлива мощностью 120 л.с. и гидромеханический 4-ступенчатый «автомат».
Список обозначений на электросхемах
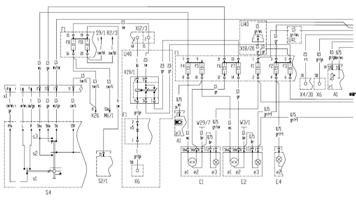
А1 Комбинация приборов
А1е1 Контрольная лампа указателей левого поворота
А1е2 Контрольная лампа указателей правого поворота
А1е3 Контрольная лампа дальнего света
А1е4 Контрольная лампа резерва топлива
А1е7 Контрольная лампа уровня тормозной жидкости/взведения стояночного тормоза
А1е8 Подсветка приборов
А1е9 Контрольная лампа «Пристегните ремни»
А1е15 Контрольная лампа SRS
А1е17 Контрольная лампа ABS
А1е31 Контрольная лампа указателей поворотов прицепа
А1е32 Контрольная лампа обогрева заднего стекла
А1е53 Контрольная лампа противотуманных фар
А1h1 Сигнальный зуммер
А1h4 Главный одометр
А1р1 Измеритель температуры охлаждающей жидкости
А1р2 Измеритель запаса топлива
А1р4 Индикатор показания датчика температуры наружного воздуха
А1р5 Тахометр
А1р6 Электронные часы
А1р8 Электронный спидометр
А1р13 Многофункциональный дисплей
А1r1 Реостат регулировки интенсивности подсветки приборов
А6 Дополнительный (STH)/вспомогательный отопитель
А7/3 Гидромодулятор вспомогательных тормозных систем
А7/7 Усилитель экстренного торможения BAS
А9 Компрессор К/В
А9k1 Электромагнитная муфта сцепления
А26/1 Левый передний ИК-приемник
А32 Блок рециркуляции отопителя (AAC)
А45 Кабельный барабан клаксона/подушки безопасности на рулевой колонке
А45×1 Разъем кабельного барабана клаксона/подушки безопасности на рулевой колонке
А45×2 Кабельный барабан модуля реле клаксона
В4 Датчик запаса топлива
В10/6 Датчик температуры испарителя К/В
В14 Датчик температуры наружного воздуха
В14×1 Разъем датчика температуры наружного воздуха
В24/8 Датчик угла поворота рулевого колеса
В24/9 Датчик интенсивности увода
В34 Датчик тормозного давления системы ESP
В37 Датчик положения педали газа
В41/1 Датчик занятости переднего пассажирского сиденья
В49 Датчик оборотов выходного вала трансмиссии
В49×1 Разъем датчика оборотов выходного вала трансмиссии
В56/1 Датчик определения режима редуктора раздаточной коробки
Е1 Левая блок-фара
Е1е1 Дальний свет
Е1е2 Ближний свет
Е1е3 Габаритные/парковочные огни
Е2 Правая блок-фара
Е2е1 Дальний свет
Е2е2 Ближний свет
Е2е3 Габаритные/парковочные огни
Е3 Левый задний фонарь
Е3е1 Указатель поворота
Е3е2 Задние габаритные/парковочные огни
Е3е4 Стоп-сигнал
Е4 Правый задний фонарь
Е4е1 Указатель поворота
Е4е2 Задние габаритные/парковочные огни
Е4е4 Стоп-сигнал
Е5/1 Левая противотуманная фара
Е5/2 Правая противотуманная фара
Е6/1 Левый указатель поворота
Е6/2 Правый указатель поворота
Е6/3 Левый боковой габаритный огонь
Е6/4 Правый боковой габаритный огонь
Е7 Огонь заднего хода
Е11/1 Левый задний светильник для чтения
Е11/2 Правый задний светильник для чтения
Е13/1 Лампа подсветки вещевого ящика
Е15/2 Передний салонный светильник (с отключением по таймеру и встроенными индивидуальными направленными светильниками)
Е15/8 Левый задний салонный светильник
Е15/9 Правый задний салонный светильник
Е17/5 Фонарь подсветки открывания левой задней двери
Е17/5×1 Разъем электропроводки фонаря подсветки открывания левой задней двери
Е17/6 Фонарь подсветки открывания правой задней двери
Е17/6×1 Разъем электропроводки фонаря подсветки открывания правой задней двери
Е17/9 Фонарь подсветки открывания водительской двери
Е17/10 Фонарь подсветки открывания правой передней двери
Е19/1 Левый фонарь подсветки номерного знака
Е19/2 Правый фонарь подсветки номерного знака
Е21 Стоп-сигнал верхнего уровня
Е22/1 Левый повторитель указателя поворота
Е22/2 Правый повторитель указателя поворота
Е28 Лампа-пробник (защищена предохранителем)
F*f** Предохранитель ** в монтажном блоке F*
F1 Монтажный блок предохранителей
F1v* Подключаемый диод *
F2 Монтажный блок на 8 предохранителей
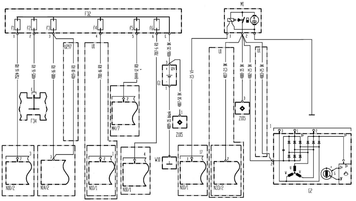
F32 Передний монтажный блок предварительных предохранителей
F34 Салонный монтажный блок предохранителей
G1 Аккумуляторная батарея
G2 Генератор
G3/3 Левый докаталитический лямбда-зонд
G3/3×1 Разъем электропроводки левого докаталитического лямбда-зонда
G3/4 Правый докаталитический лямбда-зонд
G3/4×1 Разъем электропроводки правого докаталитического лямбда-зонда
Н2 Рожки клаксона
Н2/1 Рожок 2
Н3 Сирена противоугонной сигнализации
К2 Реле фароочистителей (HCS)
К6 Реле стартера
К7 Реле компрессора К/В
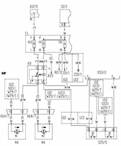
К9 Реле 1-го и 2-го скоростных режимов вспомогательного вентилятора
К13/1 Реле обогрева заднего стекла
К13/2 Реле обогрева ветрового стекла
К16 Реле STH (контур 15/30)
К19/1 Реле разъединения (контур 56/56b DRL)
К23 Реле электромотора вентилятора отопителя
К24 Реле функций повышения комфорта
К26 Модуль реле стеклоочистителей
К26/4 Реле заднего стеклоочистителя
К36 Реле блокировки межосевого дифференциала
К38/3 Реле блокирования стартера
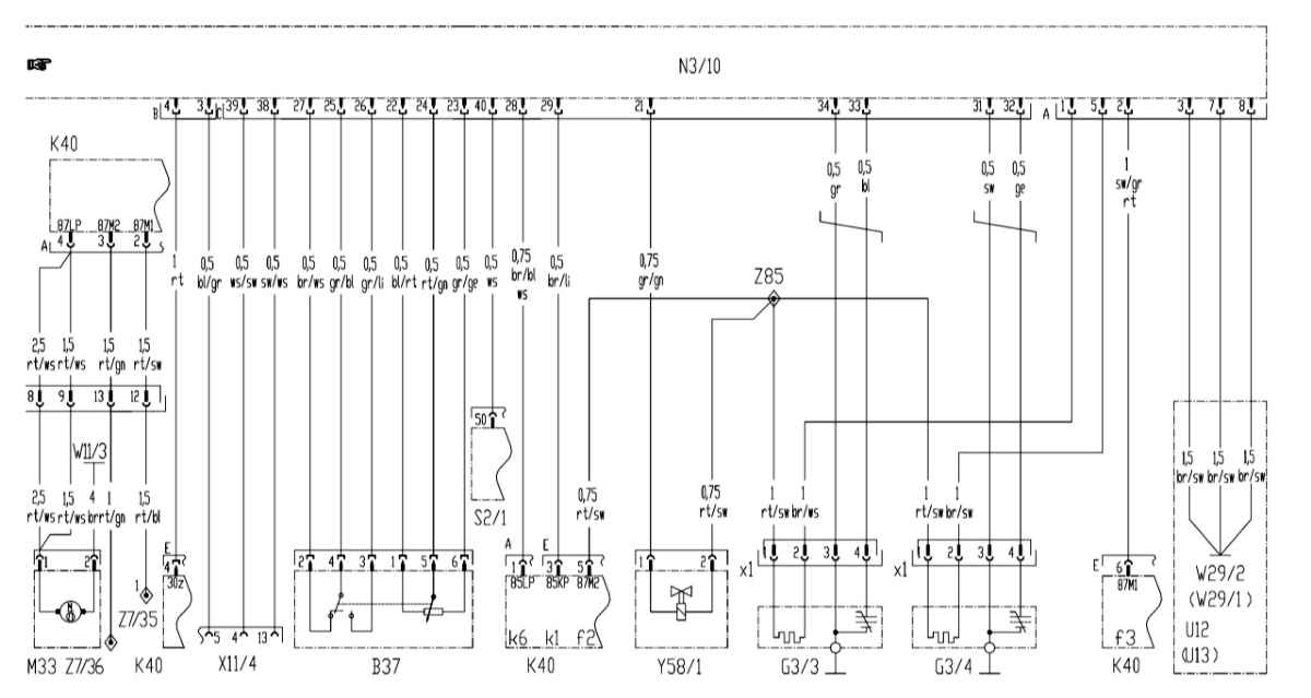
К40 Реле воздушного (AIR) насоса/модуль реле системы управления впрыском
К40f1 Предохранитель блокировки дифференциала/ вспомогательных тормозных систем
К40f2 Предохранитель EDC, 87 М2
К40f3 Предохранитель 87 М1
К40f4 Реле воздушного (AIR) насоса
К40f5 Реле топливного (FP) насоса
К40f6 Реле клаксона
К40k1 Реле FP
К40k4 Реле клаксона
К40k5 Реле блокировки дифференциала
К40k6 Реле воздушного (AIR) насоса
К40k9 Реле двигателя 87 М1/М2
К42/2 Реле прерывателя удвоенной частоты срабатывания
К52 Модуль реле отключения заднего туманного фонаря
К55 Реле подавления стоп-сигналов
К66/1 Реле открывания откидного верха
К66/2 Реле закрывания откидного верха
К66/3 Реле парковочного положения откидного верха
К66/5 Реле левого замка откидного верха
К66/6 Реле правого замка откидного верха
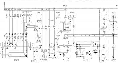
К84 Реле ESP
L6/1 Датчик оборотов левого переднего колеса
L6/2 Датчик оборотов правого переднего колеса
L6/3 Датчик оборотов левого заднего колеса
L6/4 Датчик оборотов правого заднего колеса
М1 Стартер
М3 Топливный насос
М4 Вспомогательный вентилятор
М4/7 Вентилятор системы охлаждения двигателя
М4m1 Левый вспомогательный вентилятор
М4m2 Правый вспомогательный вентилятор
М5/1 Насос подачи омывающей жидкости (стеклоомыватели)
М5/2 Насос подачи омывающей жидкости (фароомыватели)
М6/1 Электромотор привода стеклоочистителей
М6/4 Электромотор привода заднего стеклоочистителя
М6/4×1 Разъем электромотора заднего стеклоочистителя
М10/1 Электромотор привода стеклоподъемника водительской двери
М10/2 Электромотор привода стеклоподъемника правой передней двери
М10/5 Электромотор привода стеклоподъемника левой задней двери
М10/6 Электромотор привода стеклоподъемника правой задней двери
М13 Циркуляционный насос
М14/5 Активатор замка правой передней двери
М14/5×1 Разъем электропроводки активатора замка правой передней двери
М14/6 Активатор замка водительской двери
М14/6×1 Разъем электропроводки активатора замка левой передней двери
М14/7 Активатор замка двери задка
М14/7×1 Разъем электропроводки активатора замка двери задка
М14/8 Активатор замка левой задней двери
М14/8×1 Разъем электропроводки активатора замка левой задней двери
М14/9 Активатор замка правой задней двери
М14/9×1 Разъем электропроводки активатора замка правой задней двери
М14/10 Активатор замка лючка заливной горловины топливного бака
М14/10×1 Разъем электропроводки активатора замка лючка заливной горловины топливного бака
М20/1 Электромотор привода регулировки рулевой колонки в продольном направлении
М20/2 Электромотор регулировки высоты положения рулевой колонки
М21/1r1 Обогрев зеркала заднего вида
М21/2r1 Обогрев зеркала заднего вида
М21/6 Электромотор привода зеркала заднего вида водительской двери
М21/7 Электромотор привода зеркала заднего вида правой передней двери
М27/1 Электромотор привода регулировки водительского сиденья в продольном направлении
М27/2 Электромотор привода регулировки высоты заднего края подушки водительского сиденья
М27/3 Электромотор привода регулировки высоты переднего края подушки водительского сиденья
М27/4 Электромотор привода регулировки высоты подголовника водительского сиденья
М27/5 Электромотор привода регулировки наклона спинки водительского сиденья
М28/1 Электромотор привода регулировки переднего пассажирского сиденья в продольном направлении
М28/2 Электромотор привода регулировки высоты заднего края подушки переднего пассажирского сиденья
М28/3 Электромотор привода регулировки высоты переднего края подушки переднего пассажирского сиденья
М28/4 Электромотор привода регулировки высоты подголовника переднего пассажирского сиденья
М28/5 Электромотор привода регулировки наклона спинки переднего пассажирского сиденья
М33 Воздушный (AIR) насос
М40 Вакуумный насос блокировки дифференциала
М44 Циркуляционный насос охладителя воздуха наддува
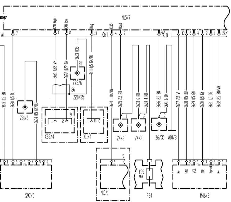
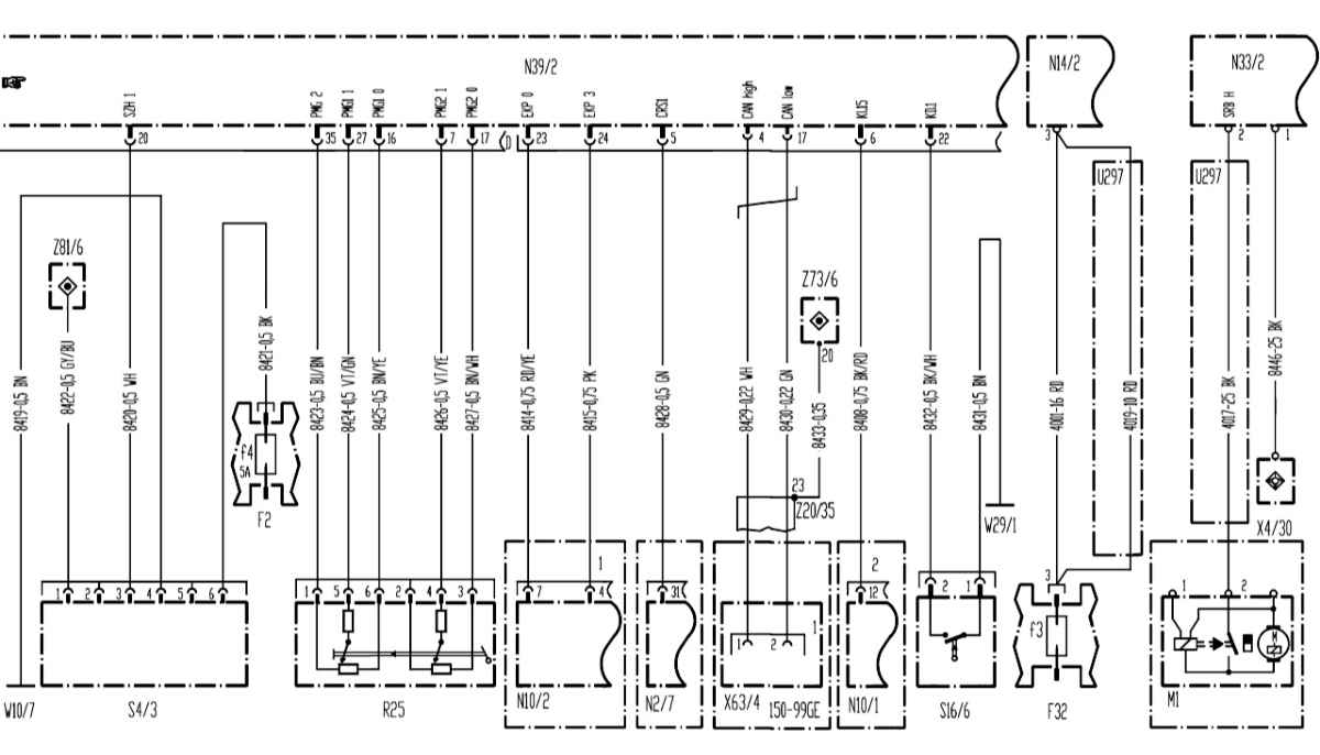
М46/2 Исполнительный мотор раздаточной коробки
N2/2 Модуль управления ETR/АВ (SRS)
N2/7 Модуль управления SRS
N3 Модуль управления CIS-E
N3/10 ECM ME-SFI
N9 Прерыватель указателей поворота/аварийной сигнализации
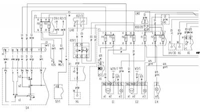
N10/1 Передний SAM
N10/2 Задний SAM
N14/1 Реле отключения двигателя системы охлаждения/запуска системы охлаждения
N14/2 Выход системы преднакала (дизельные модели)
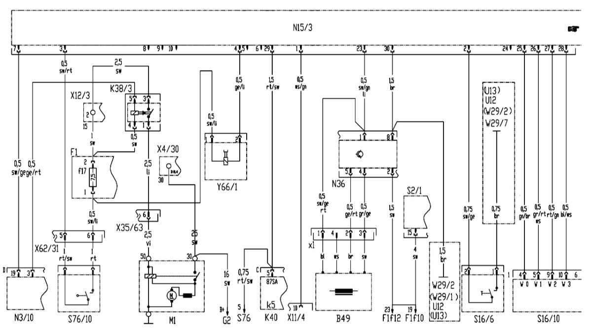
N15/3 TCM
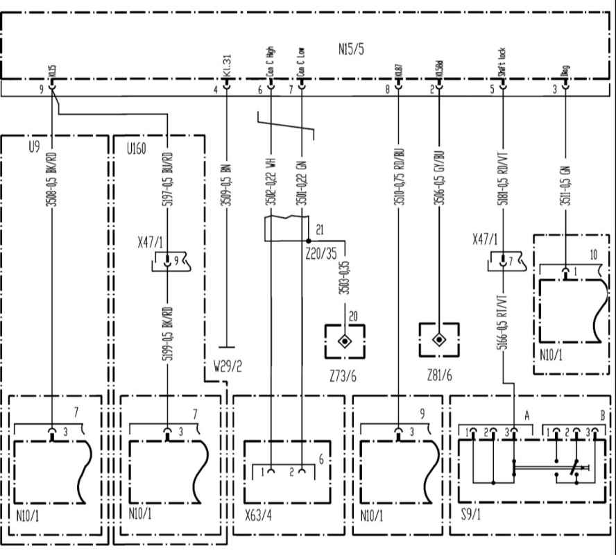
N15/5 Модуль управления электронного селектора АТ
N15/7 Полностью интегрированный модуль TCM
N22 Кнопка активации AAC
N25/5 Модуль управления обогрева передних сидений
N25/6 Модуль управления обогрева задних сидений
N26 Модуль управления ATA
N26/5 Модуль управления электрической блокировки рулевой колонки
N27 Модуль управления датчика буксировки
N32/1 Модуль управления водительского сиденья/рулевой колонки с памятью выбранных положений
N32/2 Модуль управления переднего пассажирского сиденья с памятью выбранных положений
N33 Модуль управления STH
N33/2 Модуль управления вспомогательного отопителя (дизельные модели)
N34 Таймер STH
N36 Нагрузка датчика оборотов выходного вала трансмиссии
N39/2 Модуль управления CDI
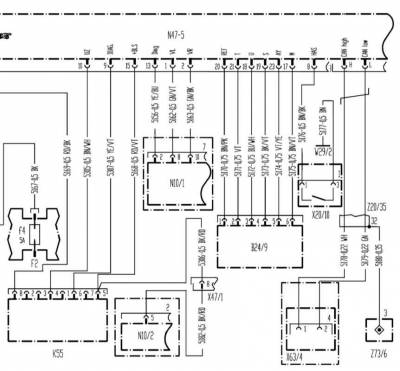
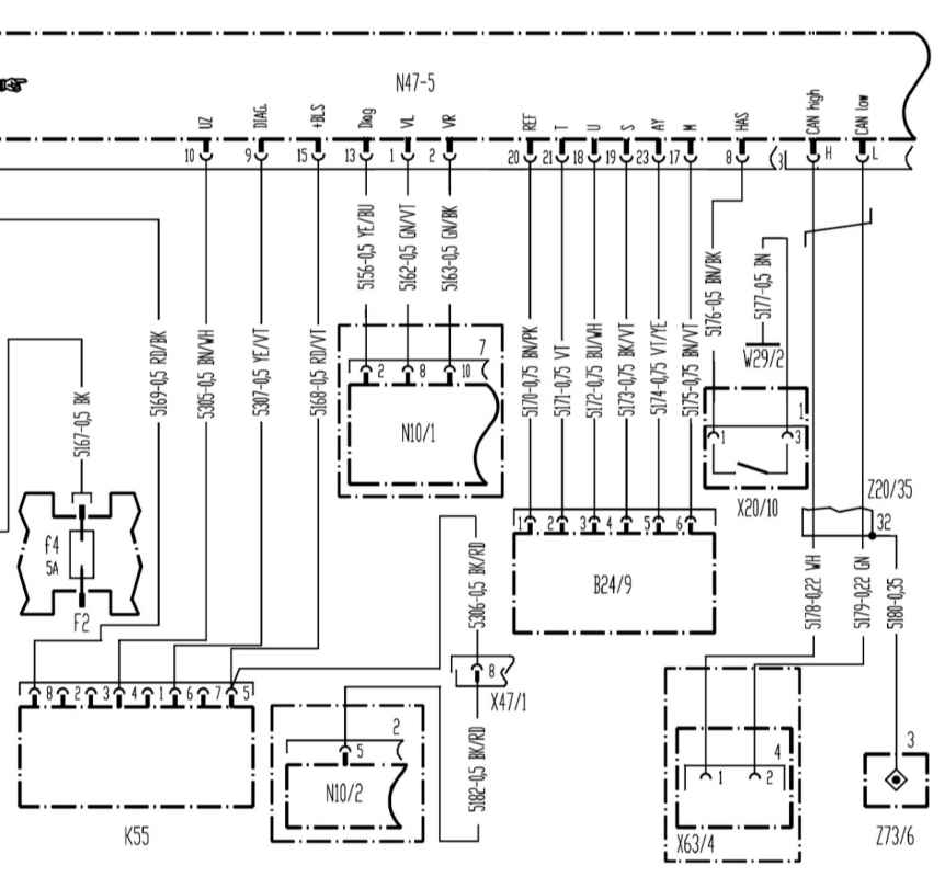
N47-5 Модуль управления ESP/BAS
N47-7 Модуль управления ABS
N54/1 Модуль управления DAS
N57/1 Модуль управления функций повышения комфорта
N60 Модуль управления единого замка (CL)
N69/1 Модуль управления водительской двери
N69/2 Модуль управления правой передней двери
N69/3 Модуль управления левой задней двери
N69/4 Модуль управления правой задней двери
N72/1 Потолочная консоль
N73 Модуль управления EIS
N80 Модуль рулевой колонки
N90 Модуль управления системы охлаждения всасываемого воздуха
N99 Выпрямитель
R2/2 Левое подогреваемое сопло подачи жидкости на ветровое стекло
R2/3 Правое подогреваемое сопло подачи жидкости на ветровое стекло
R3 Передний прикуриватель
R3x1 Разъем прикуривателя
R3x2 Разъем освещения
R3е1 Подсветка
R3r1 ТЭН
R12/1 Запал аварийного натяжителя водительского сиденья
R12/2 Запал аварийного натяжителя переднего пассажирского сиденья
R12/3 Запал водительской подушки безопасности
R12/4 Запал 1 пассажирской подушки безопасности
R13/1 ТЭН обогрева подушки водительского сиденья
R13/2 ТЭН обогрева спинки водительского сиденья
R13/3 ТЭН обогрева подушки переднего пассажирского сиденья
R13/4 ТЭН обогрева спинки переднего пассажирского сиденья
R25 Датчик опорного положения электронной педали газа (EFP)
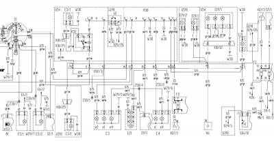
S1 Переключатель наружного освещения
S2/1 Выключатель зажигания/запуска
S4 Комбинированный переключатель
S4/3 Датчик-выключатель вспомогательного отопителя
S4x1 Разъем комбинированного переключателя
S4/1 Выключатель HCS
S4/2 Выключатель клаксона
S4/3 Выключатель вспомогательного отопителя
S4s1 Переключатель указателей поворотов
S4s2 Выключатель сигнализации дальним светом
S4s3 Выключатель ближнего света
S4s4 Переключатель управления функционированием передних стеклоочистителей
S4s7 Переключатель интервального режима функционирования передних стеклоочистителей
S4s8 Выключатель низкоскоростного режима функционирования передних стеклоочистителей
S4s9 Выключатель высокоскоростного режима функционирования передних стеклоочистителей
S6 Группа выключателей единого замка/аварийной сигнализации
S8/1 Разъем сигнального зуммера (не погашено наружное освещение)
S9/1 4-контактный датчик-выключатель стоп-сигналов
S10/1 Датчик износа колодок тормозного механизма левого переднего колеса
S10/2 Датчик износа колодок тормозного механизма правого переднего колеса
S10/3 Датчик износа колодок тормозного механизма левого заднего колеса
S11 Датчик-выключатель уровня тормозной жидкости
S14 Выключатель обогрева заднего стекла
S16/6 Датчик-выключатель kickdown
S16/10 Датчик-выключатель диапазонов трансмиссии (кодировка по напряжению)
S16/10s1 Датчик-выключатель огней заднего хода
S17/3 Контактный датчик-выключатель левой передней двери
S17/4 Контактный датчик-выключатель правой передней двери
S17/5 Контактный датчик-выключатель левой задней двери
S17/6 Контактный датчик-выключатель правой задней двери
S17/18 Контактный датчик-выключатель двери задка
S18/6 Выключатель освещения багажного отделения
S21/1 Главная группа переключателей управления функционированием стеклоподъемников
S21/1s1 Переключатель управления функционированием стеклоподъемника правой задней двери
S21/1s2 Переключатель управления функционированием стеклоподъемника левой задней двери
S21/1s3 Переключатель управления функционированием стеклоподъемника правой передней двери
S21/1s4 Переключатель управления функционированием стеклоподъемника левой передней двери
S21/2 Индивидуальный переключатель управления функционированием стеклоподъемника правой передней двери
S21/3 Индивидуальный переключатель управления функционированием стеклоподъемника левой задней двери
S21/4 Индивидуальный переключатель управления функционированием стеклоподъемника правой задней двери
S25/5 Термочувствительный (105/115 °С) датчик-выключатель отключения 2-го скоростного режима вспомогательного вентилятора/датчик-выключатель аварийного отключения при перегреве
S40/4 Главный выключатель темпостата/Speedtronic
S40/4×1 Разъем переключателя системы Speedtronic
S40/4s1 Выключатель вызова установок из памяти (RES)
S40/4s2 Выключатель «Деселерация/Установки» (ACCEL/SET)
S40/4s3 Выключатель «Акселерация/Установки» (DECEL/SET)
S40/4s4 Выключатель отключения темпостата (OFF)
S40/4s5 Управляющий контакт
S40/4s6 Переключатель системы Speedtronic
S40/4v1 Желтый светодиод системы Speedtronic
S41 Датчик-выключатель уровня охлаждающей жидкости
S42 Датчик-выключатель уровня жидкости омывания стекол
S46/5 Шунтирующий (50%) микровыключатель
S50 Переключатель регулировки дверных зеркал заднего вида
S62 Датчик-выключатель капота (ATA)
S62/8 Выключатель ATA на центральной консоли
S68/1 Датчик-выключатель ремня безопасности водительского сиденья
S76 Группа выключателей блокировки дифференциалов
S76/1 Выключатель ABS
S76/7 Выключатель блокировки межосевого дифференциала
S76/8 Выключатель блокировки межколесного дифференциала заднего моста
S76/9 Выключатель блокировки межколесного дифференциала переднего моста
S76/10 Переключатель режимов H/N/L
S78 Выключатель активации очистителя/омывателя заднего стекла
S78/1 Переключатель режимов функционирования (непрерывный/интервальный) заднего стеклоочистителя
S89 Группа переключателей регулировки водительского сиденья
S89s1 Переключатель регулировки водительского сиденья в продольном направлении
S89s2 Переключатель регулировки высоты переднего края подушки водительского сиденья
S89s3 Переключатель регулировки высоты заднего края подушки водительского сиденья
S89s4 Переключатель регулировки высоты подголовника водительского сиденья
S89s5 Переключатель регулировки наклона спинки водительского сиденья
S89s14 Выключатель занесения выбранных параметров в память
S90 Группа переключателей регулировки правого переднего сиденья
S90s1 Переключатель регулировки переднего пассажирского сиденья в продольном направлении
S90s2 Переключатель регулировки высоты переднего края подушки переднего пассажирского сиденья
S90s3 Переключатель регулировки высоты заднего края подушки переднего пассажирского сиденья
S90s4 Переключатель регулировки высоты подголовника переднего пассажирского сиденья
S90s5 Переключатель регулировки наклона спинки переднего пассажирского сиденья
S90s14 Выключатель занесения выбранных параметров в память
S91/3 Микровыключатель отпускания спинки водительского сиденья
S91/4 Микровыключатель отпускания подушки водительского сиденья
S92/3 Микровыключатель отпускания спинки переднего пассажирского сиденья
S92/4 Микровыключатель отпускания подушки переднего пассажирского сиденья
S97/5 Датчик-выключатель раздаточной коробки
S110 Левая панель переключателей многофункционального рулевого колеса
S110s1 Скролинговый переключатель «Вперед/назад»
S110s3 Кнопка выбора системы
S110s5 Кнопка активации клаксона
S111 Правая панель переключателей многофункционального рулевого колеса
S111s1 Кнопочный переключатель «+/-» выбора функций и регулировки громкости
S111s3 Кнопка приема и отказа вызова
S111s5 Кнопка активации клаксона
U1 Для дизельных моделей
U2 Для бензиновых моделей
U7 Для моделей Кабриолет
U12 Для моделей с левосторонним рулевым управлением
U13 Для моделей с правосторонним рулевым управлением
U21 Для обогрева сидений
U29 Для AAC
U30 Для STH
U40 Для DRL
U41 Кроме DRL/для угольного адсорбера
U52 Для 2-компонентного радиоприемника
U54 Для сцепного устройства
U71 Для функции повышения комфорта (модели с электроприводными стеклоподъемниками и крышкой верхнего люка)
U74 Для дизельных двигателей
U75 Для бензиновых двигателей
U140 Для портативного сотового телефона (CTEL)
U142 Кроме моделей Кабриолет
U160 Для ESP без адаптивного демпфирования (ADS)
U181 Для ATA
U190 Для системы автопилотирования (APS)
U233 Для обогрева заднего стекла
U236 Для заднего стеклоочистителя
U241 Для системы сигнализации движения задним ходом (BA)
U297 Для всех дизельных моделей, кроме ОМ628
U362 Для сервисных работ
U591 Не для сцепного устройства
V12 Диоды внутренней подсветки
V13 Дверной контактный диодный модуль внутренней подсветки
V13v3 Диод 3 подсветки входа/выхода правой задней двери
V13v4 Диод 4 подсветки входа/выхода левой задней двери
W3/1 Заземление в арке правого переднего колеса
W3/2 Заземление в арке левого переднего колеса
W8/2 Заземление на двери задка (соединительная колодка)
W10 Заземление батареи
W10/7 Заземление (левый батарейный отсек)
W10/8 Заземление (правый батарейный отсек)
W11/3 Заземление слева на силовом агрегате
W12 Заземление на центральной консоли
W22 Заземление на левой задней двери
W23 Заземление на правой задней двери
W26 Заземление модуля управления SRS
W29/1 Заземление на левой стойке А
W29/2 Заземление на правой стойке А
W29/5 Заземление на левой задней стойке
W29/6 Заземление на правой задней стойке
W29/7 Заземление на рулевой колонке
W30 Заземление на раме
W43 Заземление на задней переборке двигательного отсека
Х4/18 1-контактная соединительная колодка электропроводки контура 15R
Х4/19 1-контактная соединительная колодка электропроводки контура 15Z
Х4/30 Соединительная колодка (контур 30 электропроводки двигателя)
Х5 Разъем электропроводки питания задней двери
Х6 2-контактная соединительная колодка (электропроводка контура 58)
Х8/3 Разъем электропроводки заднего стеклоочистителя
Х8/13 Разъем ИК-приемника (водительская дверь)
Х11/4 Диагностический разъем (DLC) считывания кодов неисправностей
Х11/29 Разъем тестирования предохранителей
Х12/3 3-контактная соединительная колодка (электропроводка контуров 30, 15, 61)
Х12/5 Соединительная колодка (электропроводка контуров 30, 15, 61), активация
Х15 Разъем вентилятора системы охлаждения/термочувствительный (100°С) датчик-выключатель
Х18/2 Промежуточный разъем электропроводки задних фонарей
Х18/7 Разъем стыковки жгутов электропроводки двигатели и салона
Х18/12 Разъем подсветки номерного знака
Х18/20 Разъем DRL
Х18/25 Разъем заднего туманного фонаря
Х20/10 Разъем стояночного тормоза
Х22/22 Разъем датчика оборотов выходного вала трансмиссии
Х24/3 Разъем HCS
Х24/5 Разъем APS/HLS
Х24/6 Разъем задних салонных светильников главного жгута электропроводки
Х24/9 Разъем APS/радиоприемника (Япония)
Х26/22 Центральная консоль/пол-рама (FFS), разъем электропроводки вспомогательных тормозных систем
Х26/26 Разъем BA
Х28/12 Промежуточный разъем модуля пассажирской фронтальной подушки безопасности
Х30/4 Правый разъем распределения напряжения (CAN)
Х30/6 Консольный разъем распределения напряжения (CAN)
Х30/7 Разъем распределения напряжения (CAN)
Х31 Разъем салонного/направленных светильников
Х33/11 Разъем темпостата/стоп-сигналов
Х35/3 Точка разделения левой задней двери
Х35/4 Точка разделения правой задней двери
Х35/6 Точка разделения на консоли/монтажном блоке
Х35/41 Точка разделения водительской двери
Х35/42 Точка разделения правой передней двери
Х35/63 Монтажный блок модулей управления/точка разделения двигателя
Х39/39 Разъем CTEL
Х43 Разъем ATA/CL
Х43/4 Разъем CL
Х47/1 Разъем главного жгута электропроводки/ABS
Х52/3 Разъем левого указателя поворота
Х52/4 Разъем правого указателя поворота
Х53/2 Разъем электропроводки контура 15 системы К/В
Х54/1 Разъем электропроводки цепи регулировки сидений
Х54/9 2-контактный разъем электропроводки питания обогрева сидений
Х55/3 Контактный блок водительского сиденья
Х55/4 Контактный блок переднего пассажирского сиденья
Х55/15 Разъем электропроводки водительского сиденья
Х55/16 Разъем электропроводки переднего пассажирскогосиденья
Х58 13-контактный разъем электропроводки сцепного устройства
Х58/1 Салонная розетка
Х58s2 Микровыключатель отключения ВА
Х59/5 4-контактный шунтирующий разъем
Х62/18 2-контактный разъем электропроводки блокировки межосевого дифференциала переднего моста, индикатор функционирования
Х62/31 Разъем электропроводки блокировки дифференциалов
Х63/4 2-контактный разъем адаптера шины данных CAN
Х64/7 2-контактный разъем вспомогательного вентилятора
Х84/3 Разъем выпрямителя правой передней двери
Х84/3 Разъем выпрямителя левой передней двери
Х88/13 Разъем датчика износа колодок тормозного механизма правого колеса
Х88/14 Разъем датчика износа колодок тормозного механизма левого колеса
Х92/3 22-контактный разъем рамы
Х141 Разъем электропроводки регулировки зеркала заднего вида водительской двери
Х141/1 Разъем электропроводки регулировки зеркала заднего вида правой передней двери
Y3/6 Электрогидравлический модуль (клапанная сборка) АТ
Y3/6b1 Датчик температуры ATF
Y3/6n2 Датчик оборотов 2
Y3/6n3 Датчик оборотов 3
Y3/6s1 Контакт блокировки стартера
Y3/6y1 Э/м клапан-регулятор модулируемого давления
Y3/6y2 Э/м клапан-регулятор переключающего давления
Y3/6y3 Э/м клапан переключений 1-2/4-5
Y3/6y4 Э/м клапан переключения 3-4
Y3/6y5 Э/м клапан переключения 2-3
Y3/6y6 Электромагнитный клапан ШИМ блокировки гидротрансформатора
Y16 Перепускной э/м клапан
Y58/1 Клапан управления продувкой угольного адсорбера
Y66/1 Клапан блокировки реверс/парковка (R/Р)
Y68 Э/м клапан блокировки межосевого дифференциала
Y68/1 Э/м клапан блокировки межколесного дифференциала заднего моста
Z3/22 Разъемная муфта защищенного (F1f9) контура 15
Z3/29 Разъемная муфта защищенного контура 15
Z3/40 Разъемная муфта защищенного (F1f15) контура 15R
Z7/35 Разъемная муфта контура 87М1е
Z7/36 Разъемная муфта контура 87М2е
Z4/1 Разъемная муфта защищенного контура 30, функция повышения комфорта и задний салонный светильник
Z4/3 Разъемная муфта контура 30
Z4/9 Разъемная муфта контура 30 (США)
Z4/21 Разъемная муфта контура 30, выключатель зажигания
Z6/30 Муфта диагностического разъема МЕ
Z7/1 Разъемная муфта контура 30 (паяный разъем в жгуте)
Z7/30 Разъемная муфта незащищенного контура 30
Z7/35 Разъемная муфта контура 87М1е
Z7/36 Разъемная муфта контура 87М2е
Z20/35 Экранный выход шины CAN
Z30/1 Разъемная муфта контрольной лампы указателей левого поворота
Z30/2 Разъемная муфта контрольной лампы указателей правого поворота
Z30/7 Разъемная муфта левой противотуманной фары
Z30/8 Разъемная муфта правой противотуманной фары
Z50/* Разъемная муфта *
Z51/7 Разъемная муфта шины CAN 1 (Высокое)
Z51/8 Разъемная муфта шины CAN 1 (Низкое)
Z51/9 Разъемная муфта шины CAN 2 (Высокое)
Z51/10 Разъемная муфта шины CAN 2 (Низкое )
Z73/6 Точка пайки экрана шины CAN
Z81/6 Разъемная муфта клеммы 58d
Z85 Разъемная муфта электропроводки нагревателя лямбда-зонда
Z96 Разъемная муфта электропроводки охлаждающей/очищающей жидкости
Z99/9 Разъемная муфта клеммы 87 (электропроводка ESP)
Z105 Клеммный вывод аккумуляторной батареи
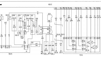
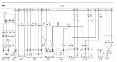
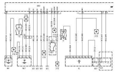
Эл.схема модуля управления трансмиссией (ETC) (все модели)
Модуль электронного рычага селектора АТ (все модели) — схема
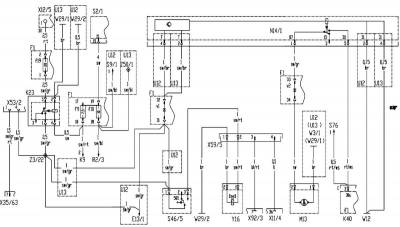
Раздаточная коробка (все модели) — эл.схема на Мерседес Бенц 463
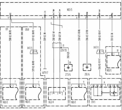
Система запуска (все модели выпуска 01.09.01) — электросхема
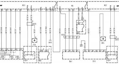
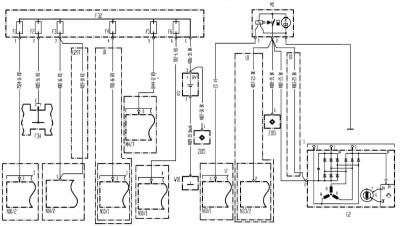
Схема системы охлаждения двигателя (все бензиновые модели выпуска 01.06.99)
Схема электросистемы антиблокировки тормозов (ABS) (все модели)
13-контактный разъем электропроводки сцепного устройства (бензиновые модели, код Е43) — схема
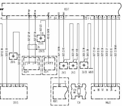
Схема системы управления ME-SFI бензиновых двигателей 112.945 и 113.962 на Mercedes-Benz W463
Схема системы управления CDI дизельного двигателя 628.962



















