В помощь всем автовладельцам, схема электрооборудования на Mitsubishi Carisma 1995-2004 г.в. Каризма выпускалась на голландском заводе NedCar в городе Born с 1995 года (на одном конвейере с Volvo S40/V40). Не смотря на то, что многие автоиздания называют Каризму долгожителем рынка, история машины очень скромна. Так же, как небогато разнообразие моделей. Следуя фирменной MMC классификации (6-9 символы ВИН-а), существует всего 5 «типов» Каризм: DA2A — 1.8 (включая двигатели GDI) DA4A — 1.9 TDI (турбодизель) DA5A — 1900 DIESEL (EURO3). Следует отметить, что нынешняя надежность Каризмы оставляет желать лучшего — в немецкой системе TUV за 2003 год автомобиль занимает 94 место (из 110) для новых автомобилей (7.7 поломок на тысячу автомобилей, правда, среди всех классов машин). Каризма за время своего существования имела 2 рестайлинга, которые описаны ниже (технические изменения смотрите в разделе «Характеристики»). Собственно, этим можно поставить точку в ее истории, поскольку с 2004 года она снята с производства Сравнительные стоимости гарантийного обслуживания.
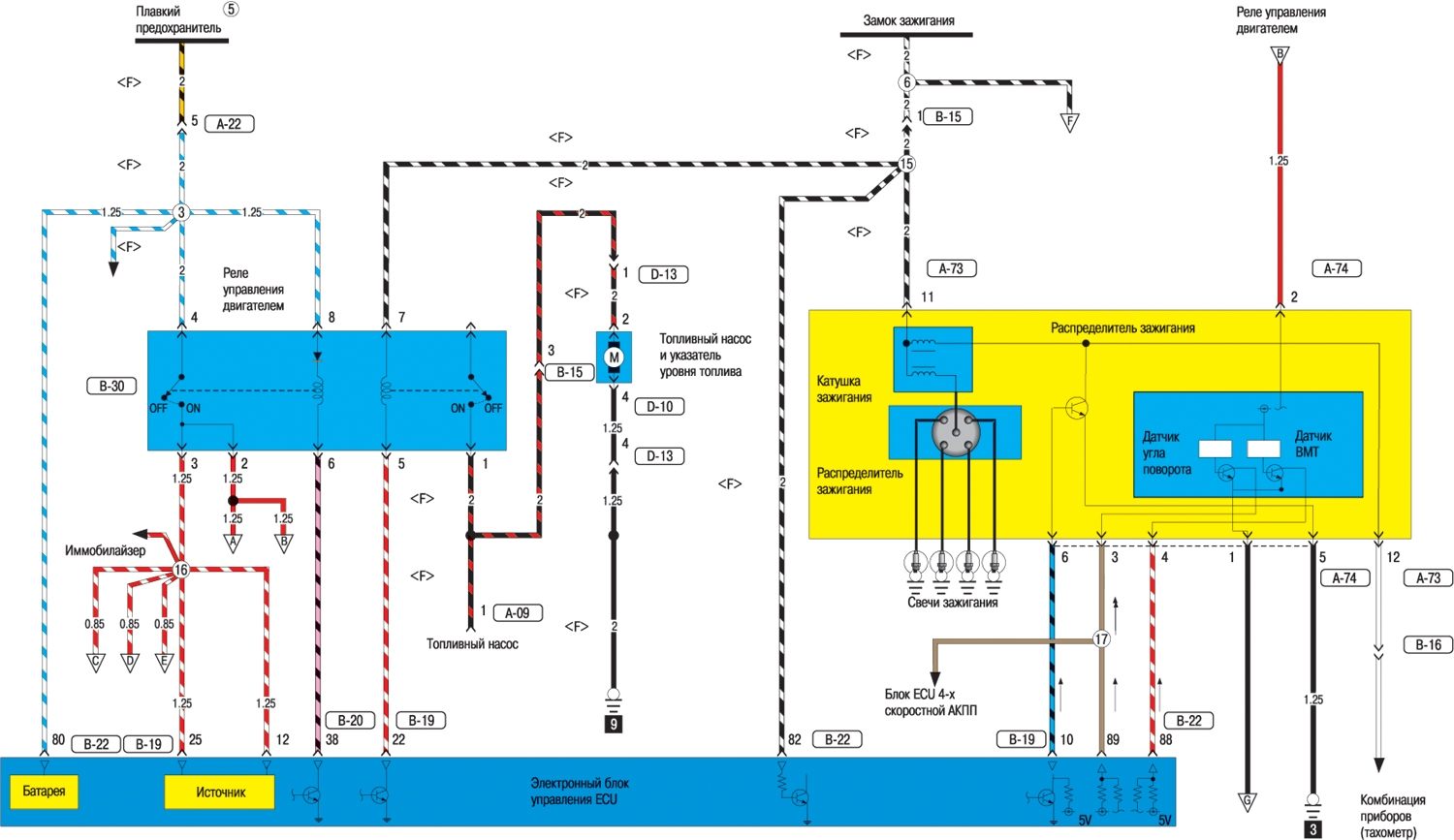
Схема системы зажигания MPI-SOHC
Система зарядки — эл.схема на Митсубиси Каризма
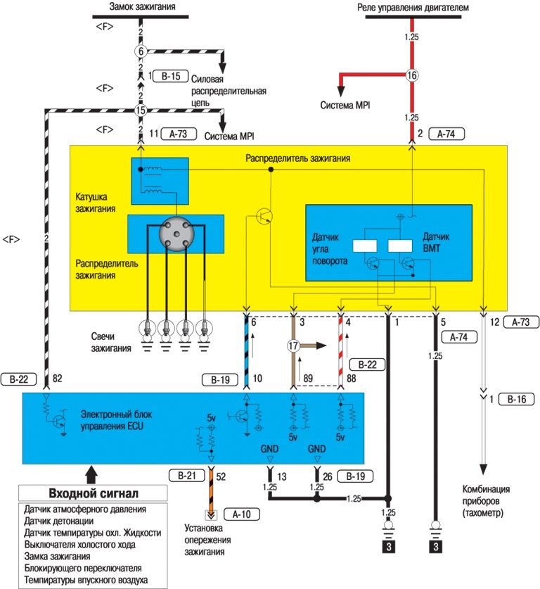
Система зажигания MPI-DOHC — электросхема на Mitsubishi Carisma
Электросхема системы впрыска топлива MPI-SOHC
Схема системы запуска на Митсубиси Каризма
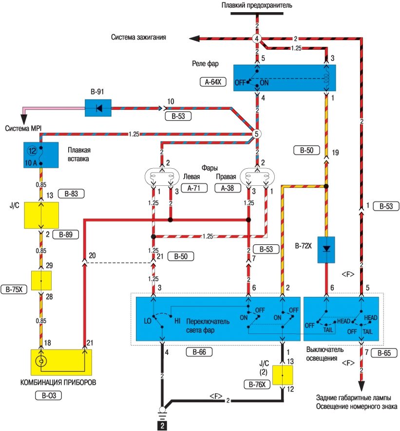
Фары — схема на
Mitsubishi Carisma
Схема системы охлаждения двигателя на
Митсубиси Каризма
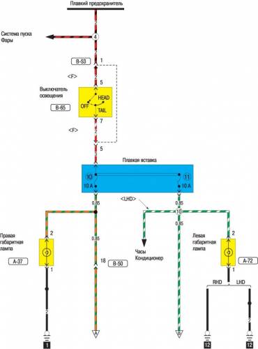
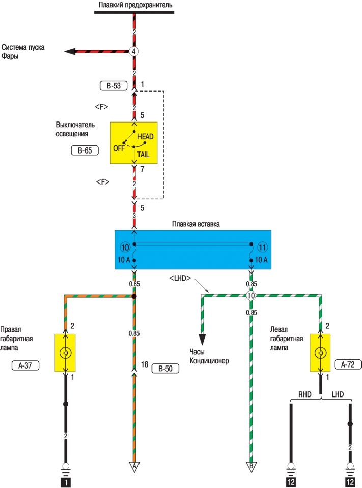
Схема электрооборудования задних фонарей и освещения номерного знака
Передние противотуманные фары — эл.схема на Mitsubishi Carisma
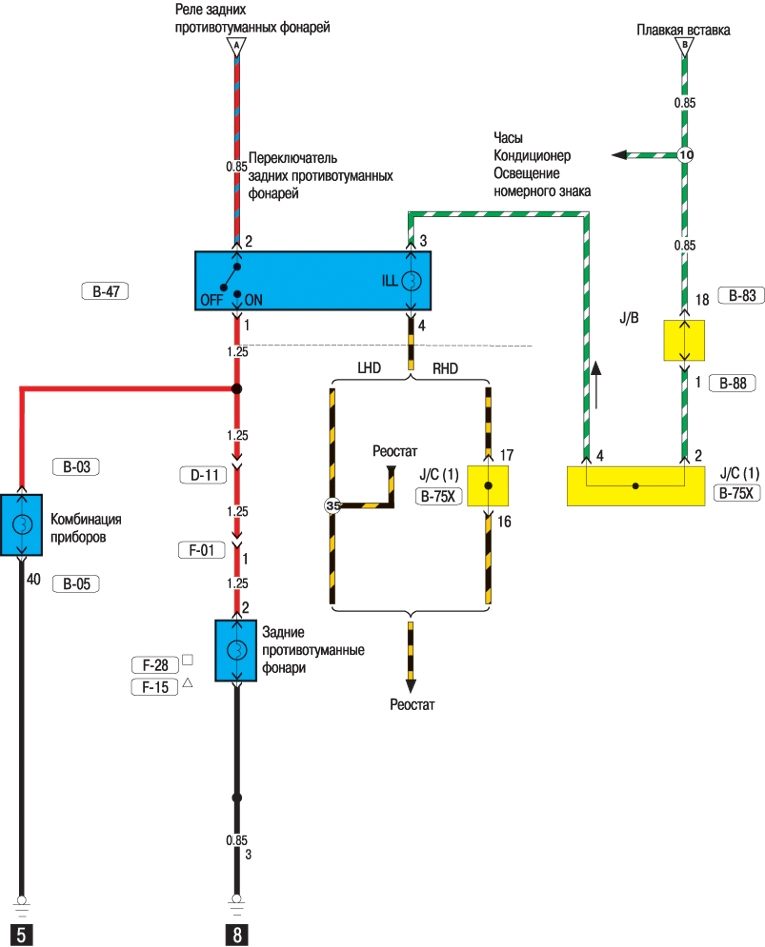
Задние противотуманные фонари — схема на Митсубиси Каризма
Стоп-сигналы на Mitsubishi Carisma — электросхема




















