В данной статье, имеются схемы электрооборудования на Peugeot 206 1998-2005 г.в. Пассивная безопасность пассажиров Peugeot 206 в стандартной комплектации обеспечивается подушками безопасности для водителя и переднего пассажира (отключаемая) и регулируемые по высоте ремнями безопасности с пиротехническими преднатяжителями. За дополнительную плату можно установить еще и боковые подушки. Скрупулезно просчитанный и испытанный различными системами тестирования кузов включает в себя множество зон запрограммированной деформации, усилителей и ребер жесткости. К средствам активной безопасности, стандартным на всех модификациях Peugeot 206, разработчики относят рулевое управление с гидроусилителем и регулируемой по высоте рулевой колонкой. Гидроусилитель руля и коробка передач Пежо 206 спроектированы таким образом, чтобы обеспечить управление, требующее минимальных усилий.
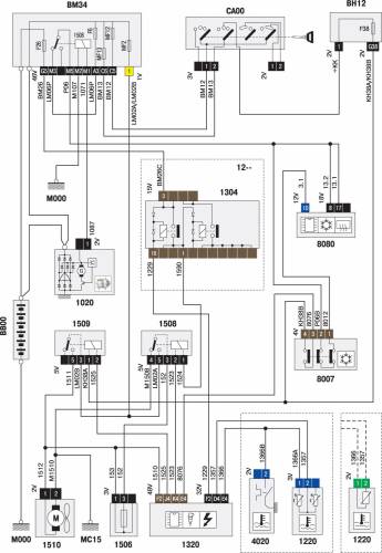
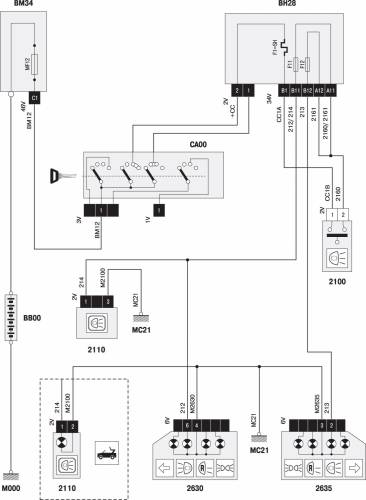
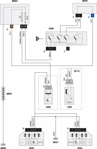
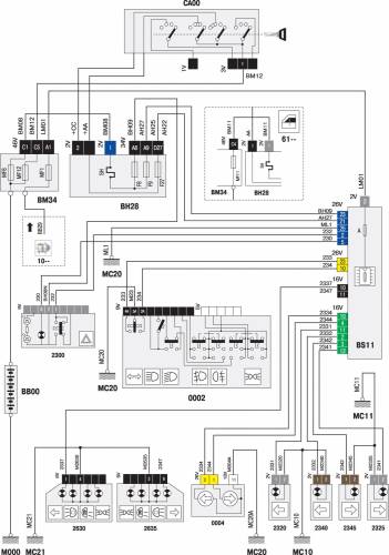
Кодовое обозначение элементов на схемах электрооборудования
Элементы на электрических схемах обозначаются четырехзначным числом. Первые две цифры в нем указывают на отношение элемента к определенной группе, вторые две цифры — его номер.
В обозначении сигнальных ламп перед числом ставится буква V, например, V4700 — сигнальная лампа открытой двери.
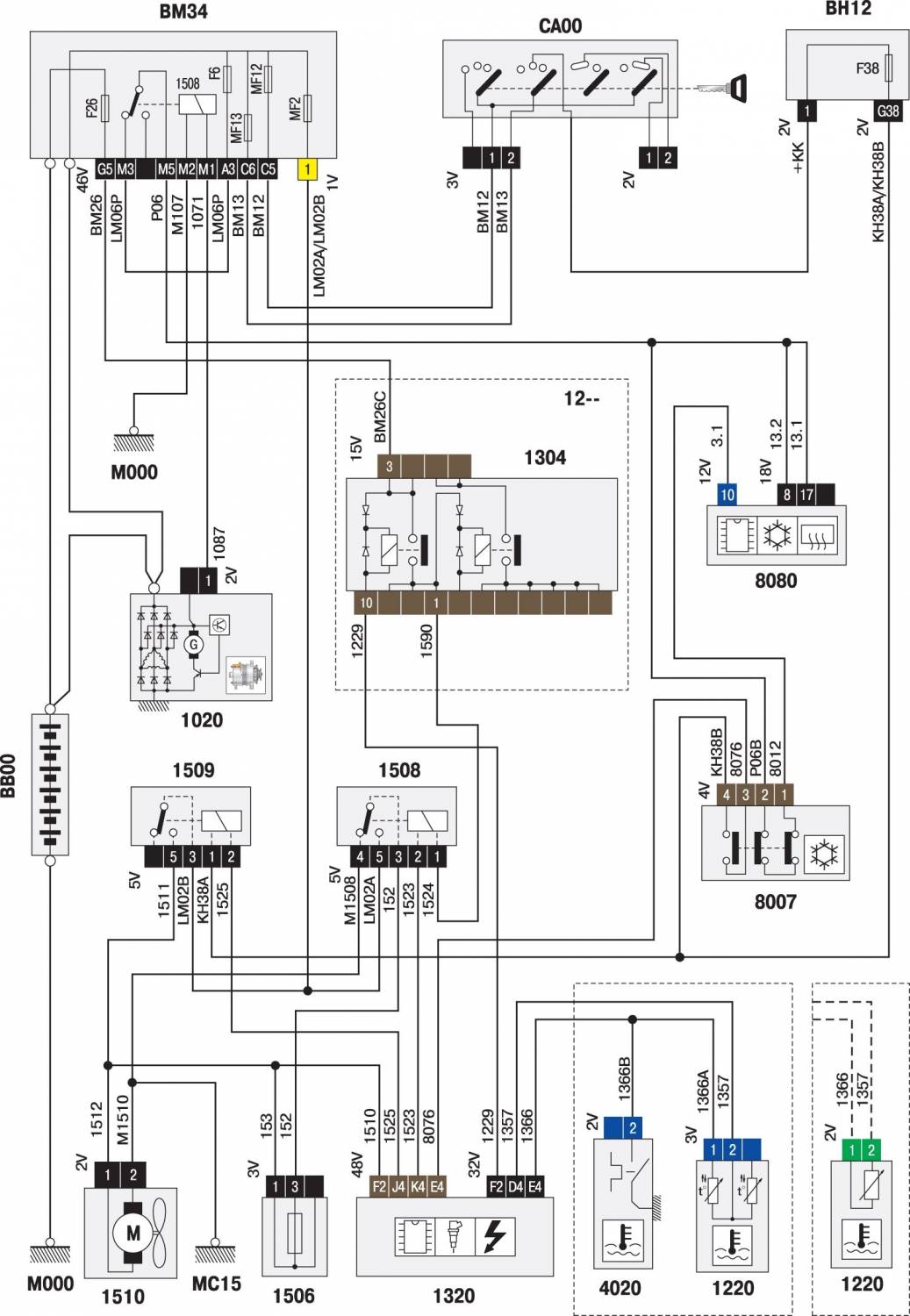
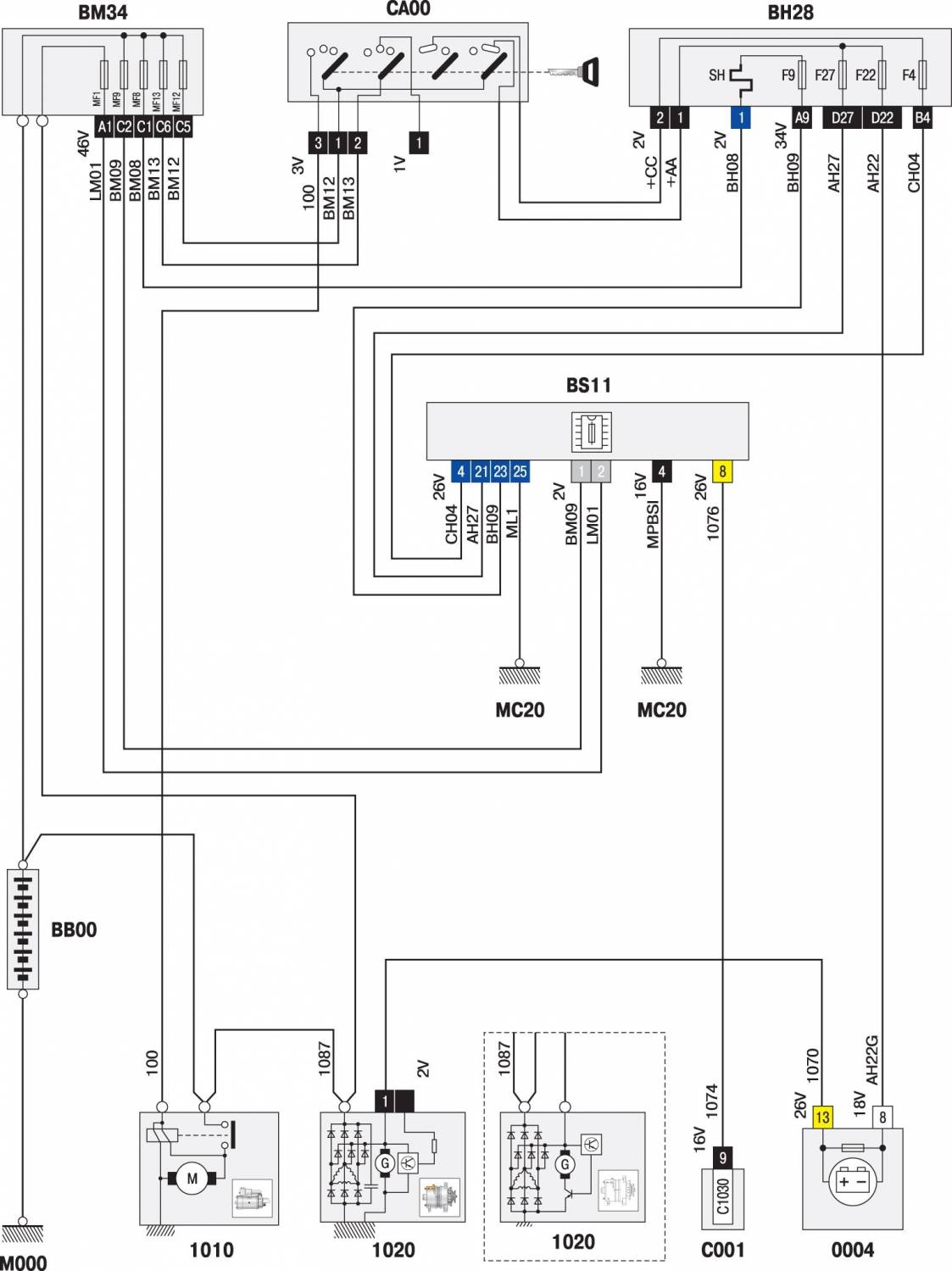
1010 Стартер
1020 Генератор
1116 Датчик положения цилиндра 1
1120 Датчик детонации
1121 Датчик детонации 1
1135 Катушка зажигания
1136 Конденсатор катушки зажигания
1203 Инерционный выключатель
1211 Топливный дозирующий насос
1215 Электропневматический клапан очистки
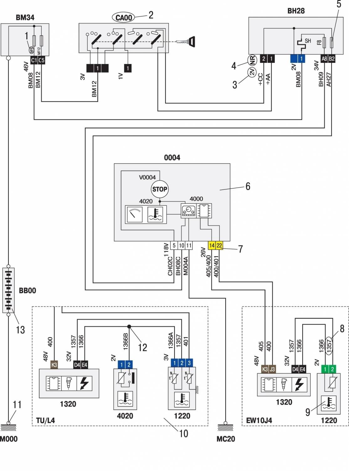
1220 Датчик температуры охлаждающей жидкости
1242 Реле пульсара
1261 Датчик положения педали акселератора
1262 Дроссельная заслонка бензинового двигателя
1302 Реле питания форсунки
1304 Двойное мультифункциональное реле контроля двигателя
1311 Датчик сверхвысокого давления турбины
1312 Датчик давления всасываемого воздуха
1313 Датчик режима двигателя
1320 Блок управления двигателя
1330 Форсунка
1331 Форсунка цилиндра 1
1332 Форсунка цилиндра 2
1333 Форсунка цилиндра 3
1334 Форсунка цилиндра 4
1350 Верхний датчик концентрации кислорода
1351 Нижний датчик концентрации кислорода
1506 Сопротивление двухскоростного вентилятора
1508 Реле питания вентилятора для малой скорости
1509 Реле питания вентилятора для большой скорости
1510 Вентилятор
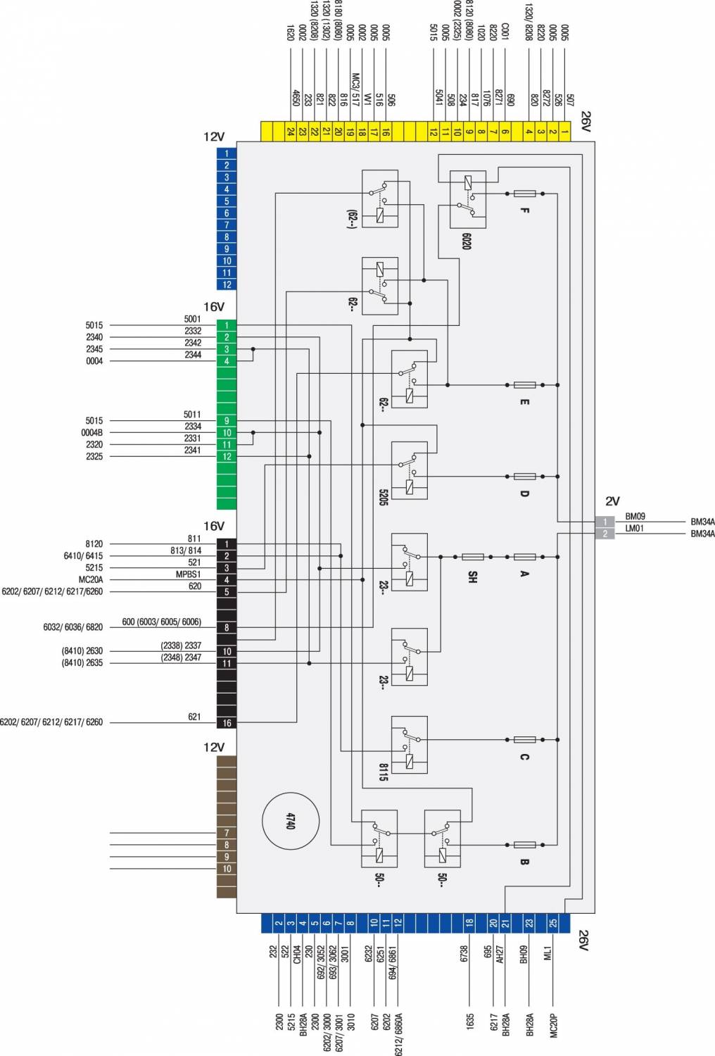
1620 Датчик скорости автомобиля
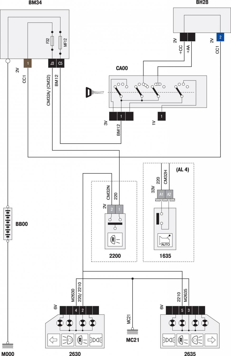
1635 Электрогидравлический блок BVA
1636 Датчик положения BVA
1817 Датчик GPL
2011 Задний противотуманный фонарь (центральный)
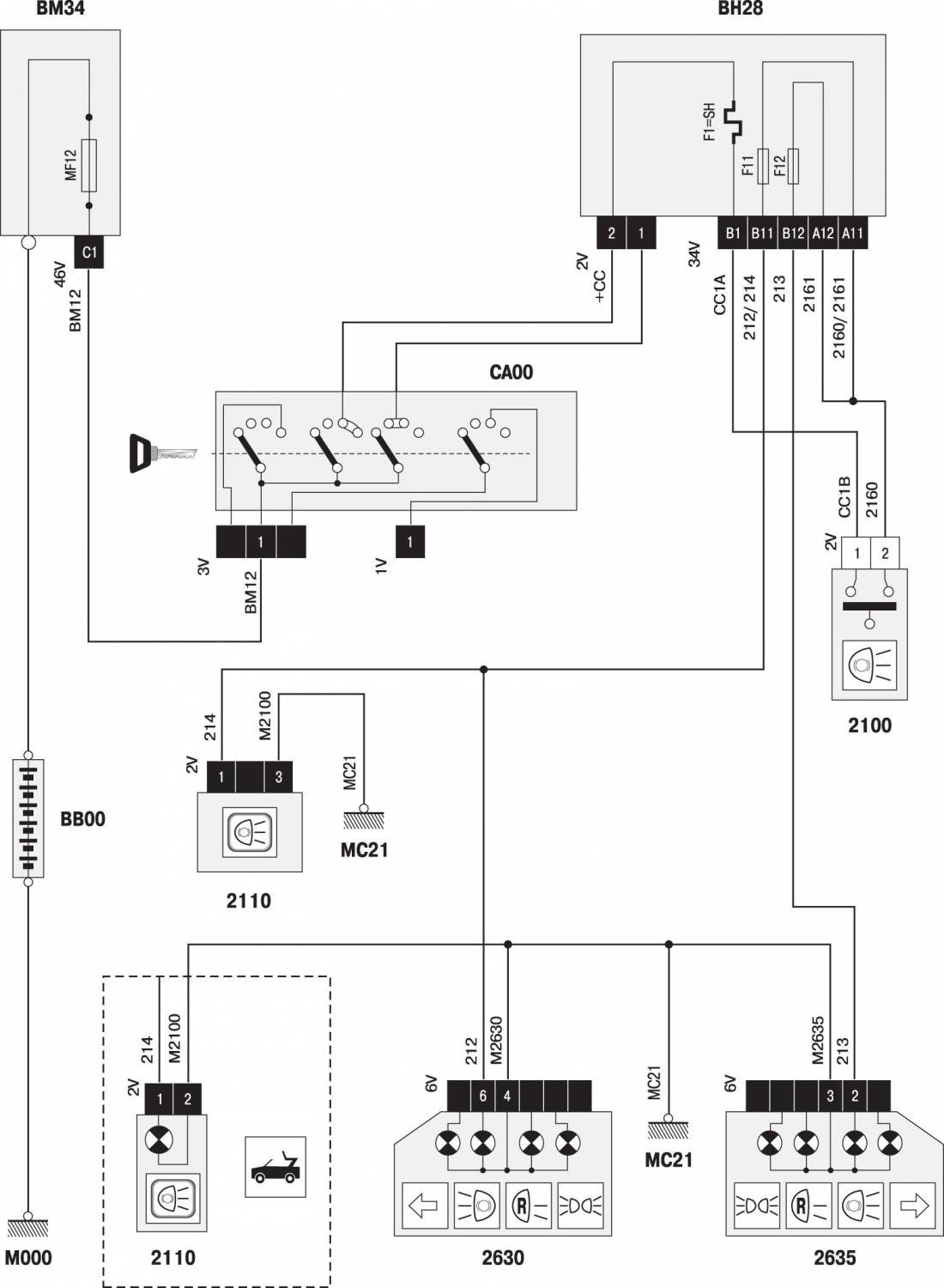
2100 Выключатель сигнала торможения
2110 Дополнительный сигнал торможения
2200 Выключатель фонаря заднего хода
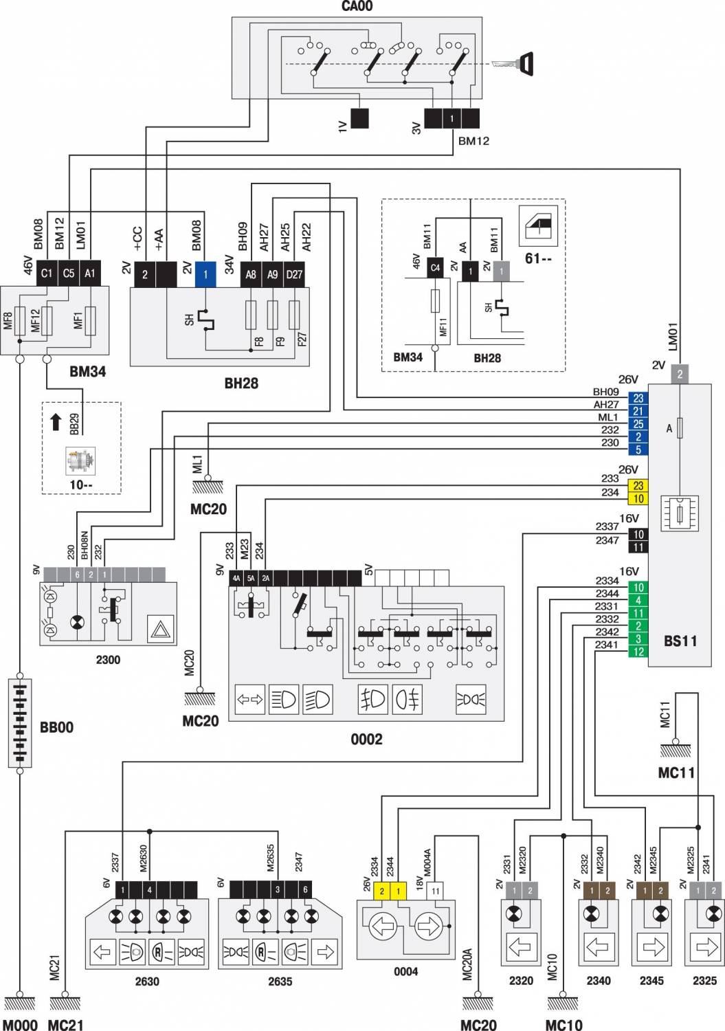
2300 Выключатель аварийной сигнализации
2320 Передний левый указатель поворота
2325 Передний правый указатель поворота
2340 Левый повторитель указателя поворота
2345 Правый повторитель указателя поворота
2400 Линейное реле ламп дневной подсветки
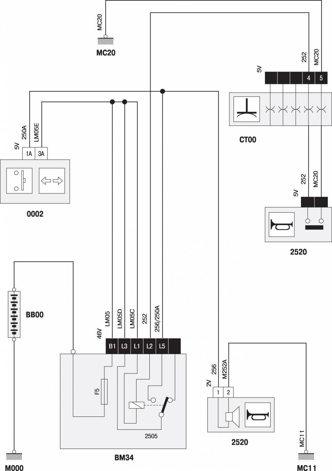
2500 Выключатель звукового сигнала
2505 Реле насоса компрессора
2520 Звуковой сигнал
2610 Левая фара
2615 Правая фара
2620 Передний левый фонарь габаритного света
2625 Передний правый фонарь габаритного света
2630 Задний левый фонарь габаритного света
2635 Задний правый фонарь габаритного света
2636 Левый фонарь подсветки номерного знака
2665 Реле передних противотуманных фар
2670 Левая противотуманная фара
2675 Правая противотуманная фара
3000 Концевой выключатель освещения передней левой двери
3001 Концевой выключатель освещения передней правой двери
3007 Реле салонного освещения
3050 Реостат освещения
3100 Выключатель освещения багажного отделения
3105 Лампа подсветки багажного отделения
3110 Выключатель подсветки вещевого ящика
3115 Лампа подсветки вещевого ящика
4000 Центральный комбинированный электронный модуль
4020 Термовыключатель охлаждающей жидкости двигателя
4026 Указатель температуры охлаждающей жидкости двигателя
4100 Указатель температуры + уровня масла в двигателе
4310 Указатель уровня топлива
4605 Сигнальный блок выбора передач или программы
4630 Указатель скорости автомобиля
5001 Датчик дождя
5015 Двигатель стеклоочистителя ветрового стекла
5211 Двигатель стеклоочистителя заднего стекла левый
5215 Двигатель стеклоочистителя заднего стекла
5400 Реле частоты работы стеклоомывателей фар
5405 Насос стеклоомывателей фар
6005 Правый выключатель стеклоподъемника
6032 Двигатель + блок управления стеклоподъемника со стороны водителя
6035 Двигатель противоугонного модуля стеклоподъемника (дверь водителя)
6036 Плата управления стеклоподъемника/бокового зеркала заднего вида (дверь водителя)
6100 Задний выключатель стеклоподъемника левой задней двери
6105 Задний выключатель стеклоподъемника правой задней двери
6120 Коммутатор отключения задних стеклоподъемников
6121 Заднее реле
6130 Двигатель стеклоподъемника левой задней двери
6135 Двигатель стеклоподъемника правой задней двери
6202 Замок передней левой двери
6207 Замок передней правой двери
6212 Замок левой задней двери
6217 Замок правой задней двери
6410 Боковое зеркало заднего вида со стороны водителя (электрическое/с подогревом)
6415 Боковое зеркало заднего вида со стороны пассажира (электрическое/с подогревом)
6542 Пиротехнический блок ремня безопасности
6562 Модуль боковой передней правой подушки безопасности
6563 Модуль боковой передней левой подушки безопасности
6564 Модуль подушки безопасности переднего пассажира
6564 Модуль подушки безопасности переднего пассажира
6565 Модуль подушки безопасности водителя
6569 Коммутатор нейтрализации подушки безопасности пассажира
6570 Блок подушек безопасности и ремней безопасности
6571 Блок боковой подушки безопасности (правой)
6572 Блок боковой подушки безопасности (левой)
6575 Ремень безопасности передний левый
6576 Ремень безопасности передний правый
6600 Коммутатор корректора фар
6610 Двигатель корректора левой фары
6615 Двигатель корректора правой фары
6820 Блок управления открывающейся крыши
6860 Блок управления электрики капота
7000 Передний левый датчик ABS
7000 Передний левый датчик ABS
7005 Передний правый датчик ABS
7005 Передний правый датчик ABS
7010 Задний левый датчик ABS
7015 Задний правый датчик ABS
7020 Блок управления ABS
8006 Термистор испарителя
8020 Компрессор кондиционера
8025 Cистема кондиционирования
8030 Термистор воздуха в салоне
8031 Термистор охлаждающей жидкости
8045 Импульсный управляющий модуль
8046 Импульсное сопротивление скорости
8050 Импульсный двигатель
8065 Моторедуктор заслонки смешивания
8070 Моторедуктор заслонки впускного воздуха
8071 Моторедуктор заслонки распределения
8080 Блок управления климатической установкой
8120 Обогреваемое заднее стекло
8208 Блок ADC
8220 Аналоговый модуль транспондера
0002. Управление освещением
0004. Комбинация приборов
0005. Управление стеклоочистителем/стеклоомывателем заднего стекла с подогревом
ВВ00 Аккумуляторная батарея
ВН12 Блок 12 предохранителей (салон)
ВН28 Блок 28 предохранителей (салон)
ВМ34 Блок 34 предохранителей (моторный отсек)
BSI1 Блок обслуживания компьютера
С001 Диагностический разъем
СА00 Выключатель зажигания
СТ00 Поворотный выключатель
MF00 Макси-предохранитель сервисной батареи
MF01 Макси-предохранитель генератора
MF02 Макси-предохранитель батареи
MF175 Мега-предохранитель моторного отсека 175 А
V0004 Сигнальная лампа аварийного состояния тормозной системы
V1000 Сигнальная лампа зарядки аккумуляторной батареи
V1300 Сигнальная лампа диагностики двигателя
V2000 Сигнальная лампа задних противотуманных фонарей и поворота
V2320 Сигнальная лампа левого указателя поворота
V2330 Сигнальная лампа правого указателя поворота
V2610 Сигнальная лампа габаритного света
V2620 Сигнальная лампа ближнего света
V2660 Сигнальная лампа противотуманных фар
V4010 Сигнальная лампа уровня охлаждающей жидкости двигателя
V4110 Сигнальная лампа давления масла в двигателе
V4300 Сигнальная лампа минимального уровня топлива
V4400 Сигнальная лампа стояночного тормоза
V4700 Сигнальная лампа открытой двери
V6560 Сигнальная лампа передней подушки безопасности
V6561 Сигнальная лампа боковой подушки безопасности
V7000 Сигнальная лампа диагностики ABS
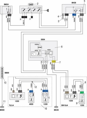
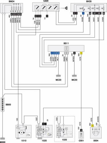
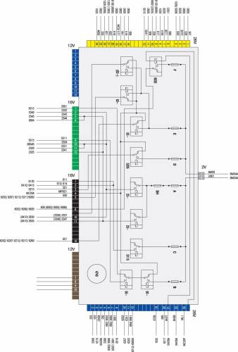
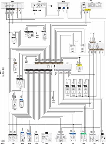
Схемы электрооборудования на Peugeot 206




















