Полные электросхемы оборудования на Suzuki Liana 2002-2008 г.в. На Suzuki Liana японцы применили хитрую технологию, по которой автомобиль комплектуется не обычным ремнем ГРМ, а бесшумной самонатягивающейся цепью. В конструкции же полного привода ничего сложного нет — при пробуксовке передних колес вязкостная муфта подключает задний мост. В серийную комплектацию входят фронтальные и боковые подушки, подогреваемые зеркала и передние сиденья, СD-проигрыватель, климат-контроль. Для тех, кто считает облик обычной Liana слишком спокойным, компания предлагает модификацию под названием Sport.
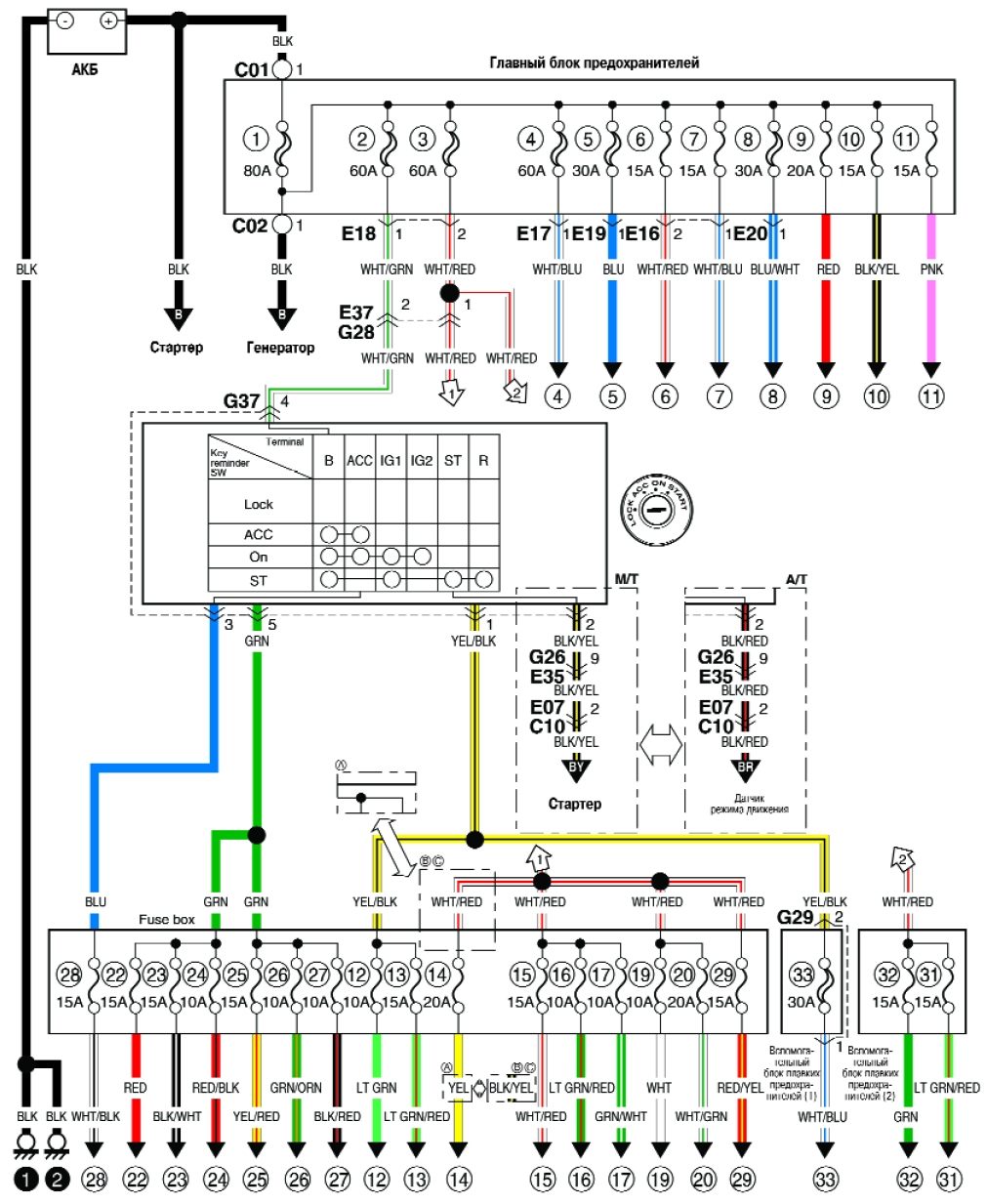
Схема источника питания на Сузуки Лиана
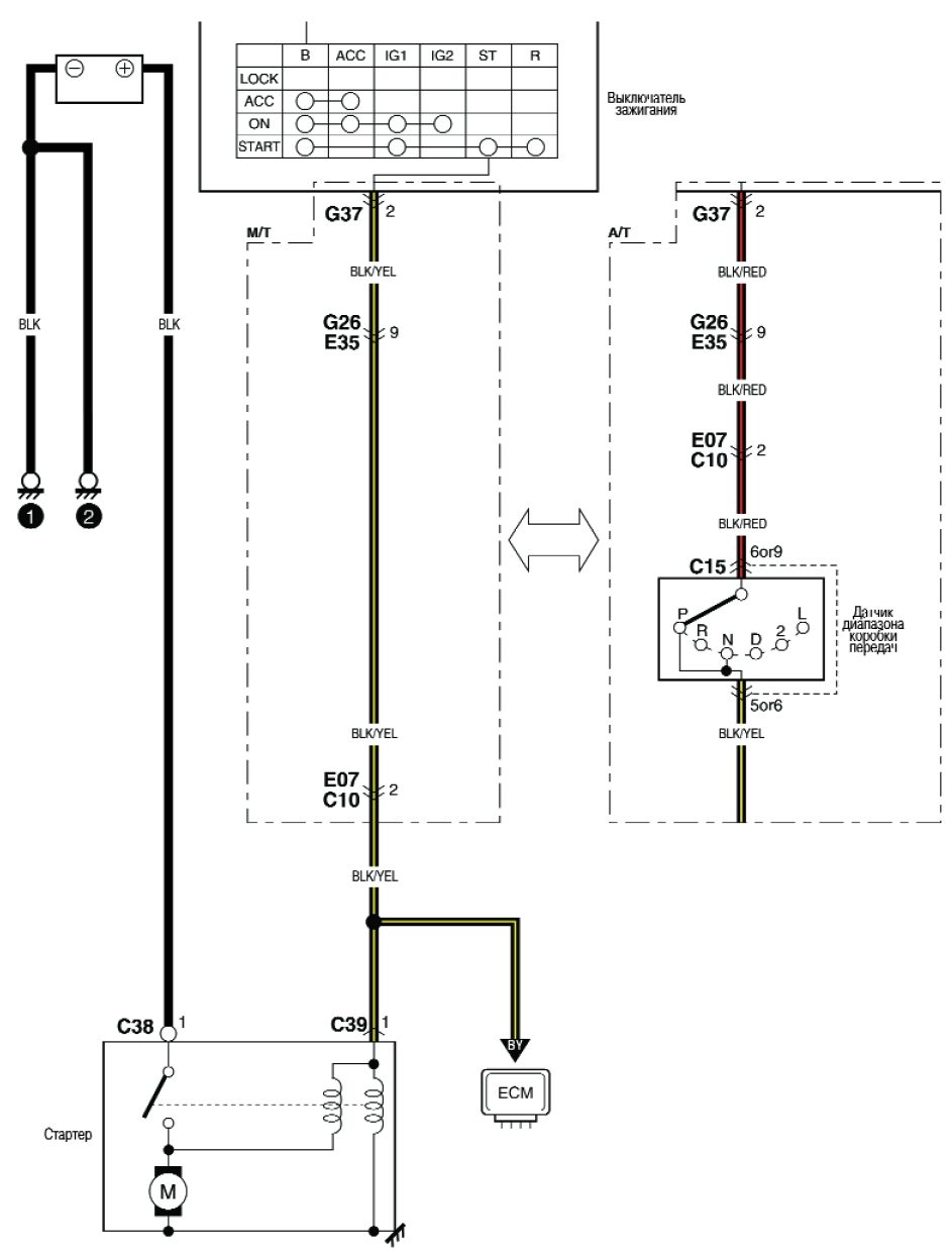
Эл.схема системы пуска
Электросхема системы зарядки
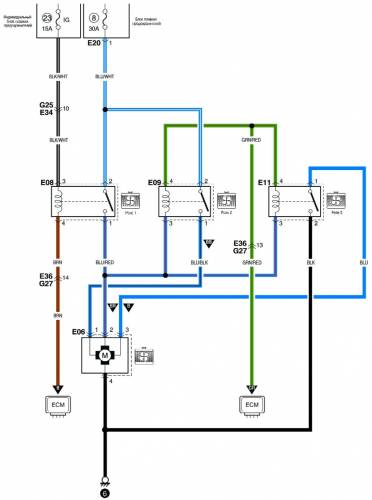
Схема системы охлаждения на Suzuki Liana
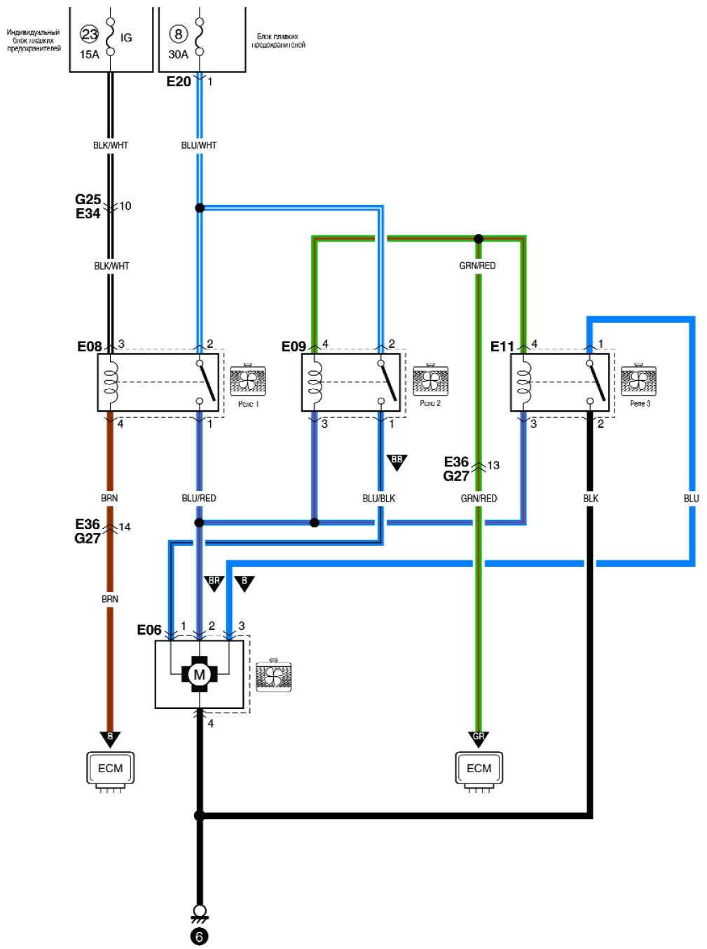
Эл.схема системы управления кондиционирования воздуха








