Электросхемы оборудования на Suzuki Grand Vitara 1998-2005 г.в. Слова «вседорожник» и «внедорожник» звучат почти одинаково, но наполнены разным смыслом. Покупатель в основном ориентируется на имидж, поэтому большинство недорогих «джипов» – «паркетники», весьма неловкие на бездорожье. «Сузуки-Гранд Витара» – одно из редких исключений. Комфортабельный, отвечающий современным требованиям пассивной безопасности вседорожник сохранил наиболее привлекательные черты предшественника, «Сузуки-Витара» – рамную конструкцию, понижающий ряд передач и невысокую цену. Но в наследство достались и некоторые особенности, не зная которых угробите машину в два счета, даже не съезжая с асфальта. Поэтому выбирать подержанную «Гранд Витару» нужно с пристрастием, а эксплуатировать – с умом. В этом случае 15–20 тыс. долларов за четырех-пятилетний экземпляр станут разумным вложением денег.
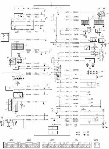
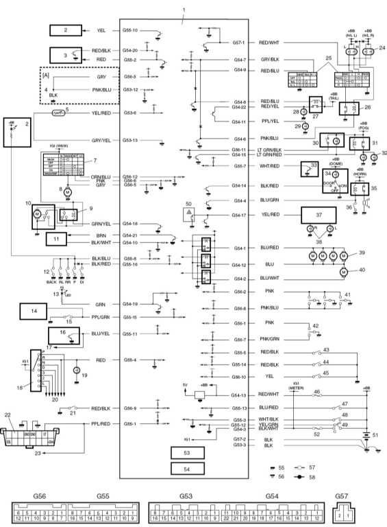
Схема электропроводки на Сузуки Гранд Витара
A — автомобиль, оборудованный системой «Дневной свет»
1 — блок управления электроникой кузова
2 — приборная панель
3 — блок управления системы отопления, вентиляции и кондиционирования
4 — функциональный соединительный элемент системы «Дневной свет»
5 — датчик температуры воздуха окружающей среды
6 — отсутствует
7 — включатель заднего дворника и стеклоомывателя
8 — электромотор насоса омывателя заднего стекла
9 — реле времени заднего дворника
10 — электромотор заднего стеклоочистителя
11 — устройство, позволяющее попасть в салон автомобиля без ключа
12 — дверной замок
13 — индикатор ремня безопасности водительского сиденья (на приборной панели)
14 — контрольно-диагностический модуль
15 — прерыватель цепи индикатора ремня безопасности водительского сиденья, расположенный в пряжке
16 — датчик скорости автомобиля
17 — к блоку управления двигателем (блоку управления КПП), счетчику
18 — переключатель трансмиссионной цепи (индикатор)
19 — фара заднего хода
20 — блок управления КПП
21 — диагностический коммутатор (диагностический разъем блока управления кузовной электроники)
22 — разъем канала передачи данных
23 — к блоку управления двигателем (блоку управления КПП), контрольно-диагностическому модулю, блоку управления системы АБС (антиблокировочная система тормозов), блоку управления системы отопления, вентиляции и кондиционирования и приборной панели
24 — лампы накаливания передних фар
25 — переключатель системы освещения
26 — реле включения передних фар
27 — реле включения габаритных огней
28 — габариты, стоп-сигнал, подсветка номерного знака и освещение салона
29 — реостат радиоприемника
30 — включатель передних противотуманных фар
31 — реле включения передних противотуманных фар
32 — передние противотуманные фары
33 — генератор
34 — внутреннее освещение
35 — реле включения звукового сигнала
36 — включатель звукового сигнала
37 — реле включения поворотных сигналов и сигнализации
38 — фонари поворотных сигналов и сигнализации
39 — электроприводы дверных замков
40 — электропривод замка двери водителя
41 — реле замка двери водителя
42 — реле ручной блокировки дверей
43 — прерыватель цепи индикатора положения ручного тормоза
44 — прерыватель цепи индикатора уровня тормозной жидкости
45 — прерыватель цепи индикатора уровня жидкости в бачке омывателя лобового стекла
46 — предохранитель в цепи дверного замка
47 — прерыватель цепи устройства, сигнализирующего о наличие ключа в скважине замка зажигания
48 — дополнительный прерыватель
49 — замок зажигания
50 — прерыватель цепи сигнализации
51 — аккумуляторная батарея
52 — предохранитель приборной панели
53 — дисплей «Часы/Темп.»
54 — устройство для подачи предупреждающего звукового сигнала
55 — «масса» кузова
56 — «масса» двигателя
57 — 5 вольт
58 — 12 вольт
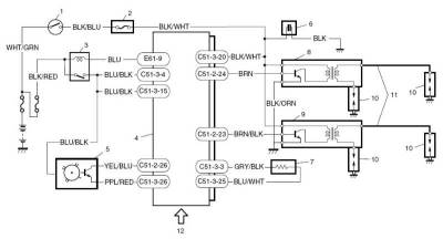
Электропроводка системы — схема
1 — переключатель зажигания
2 — предохранитель катушки зажигания
3 — реле питания
4 — ECM (или PCM)
5 — CMP-сенсор
6 — шумоподавитель
7 — резистор опережения зажигания (если установлен)
8 — катушка зажигания для цилиндров №1 и №4
9 — катушка зажигания для цилиндров №2 и №3
10 — свеча зажигания
11 — провод высокого напряжения
12 — информация с сенсоров (MAF-сенсор, ECT-сенсор, IAT-сенсор, TP-сенсор, CKP-сенсор, переключатель запуска двигателя, VSS)
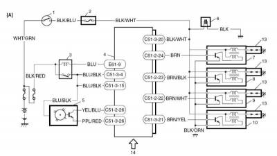
Электропроводка системы двигателя модели J20
1 — переключатель зажигания
2 — предохранитель катушки зажигания
3 — реле питания
4 — ECM (или PCM)
5 — CMP-сенсор
6 — шумоподавитель
7 — сборка катушки зажигания (для цилиндра №1)
8 — сборка катушки зажигания (для цилиндра №2)
9 — сборка катушки зажигания (для цилиндра №3)
10 — сборка катушки зажигания (для цилиндра №4)
11 — сборка катушки зажигания (для цилиндра №5)
12 — сборка катушки зажигания (для цилиндра №6)
13 — свеча зажигания
14 — сенсорная информация (MAF-сенсор, ECT-сенсор, IAT-сенсор, TP-сенсор, CKP-сенсор, переключатель запуска двигателя, VSS)



