Очередная новинка Ford Focus 1998-2005 года выпуска. Техническое состояние вы можете оценить самостоятельно, при условии, что шины передних колес от одного производителя, имеют одинаковый профиль и давление в шинах соответствует норме. Оценку проводите по следующим критериям: при движении прямо рулевое колесо должно находиться в среднем положении, без какого-либо смещения; при движении прямо по ровной дороге, после того как вы сняли руки с рулевого колеса, автомобиль не должен уходить влево или вправо; после завершения поворота рулевое колесо должно самостоятельно вернуться в положение, соответствующее движению прямо; неравномерный износ шин.
Условные обозначения к эл.схемам на Форд Фокус
A7—ЭБУ системой ABS
A27—ЭБУ системой автоматического поддержания постоянной скорости автомобиля
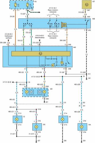
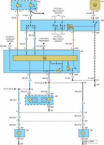
A30—комбинация приборов (41 — микропроцессор)
A31—модуль топливного насоса (1 — топливныйнасос; 2 — датчик указателя уровня топлива в баке)
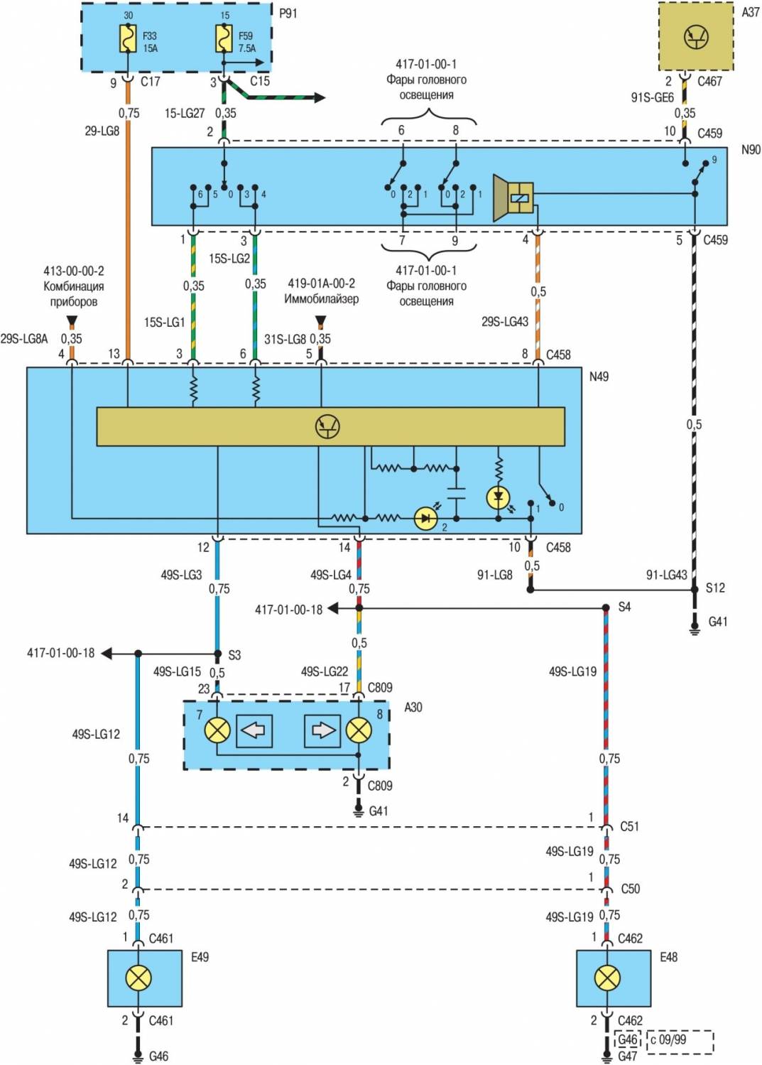
A37—бортовой компьютер
A38—реле времени
A77—ЭБУ иммобилайзером/системой центральной блокировки замков дверей
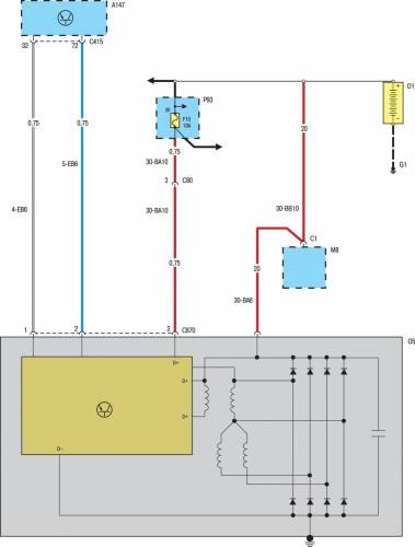
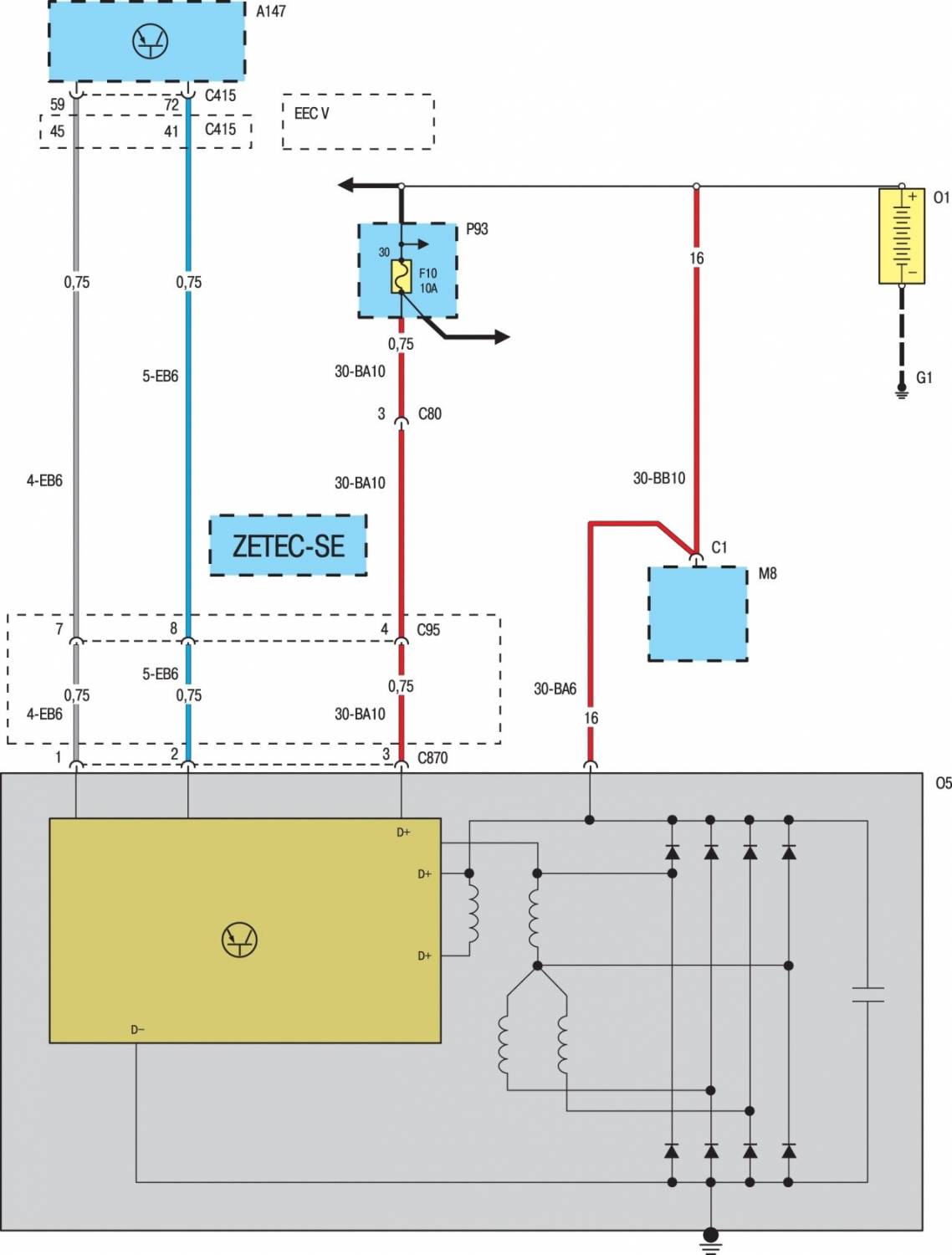
A147—ЭБУ силовым агрегатом
B43—датчик угла поворота коленчатого вала
B120—селектор выбора передач АКП
B135—датчик температуры головки блока цилиндров
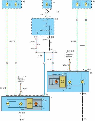
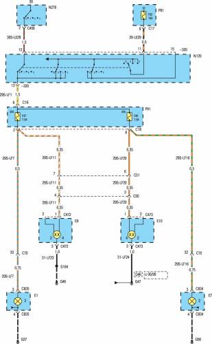
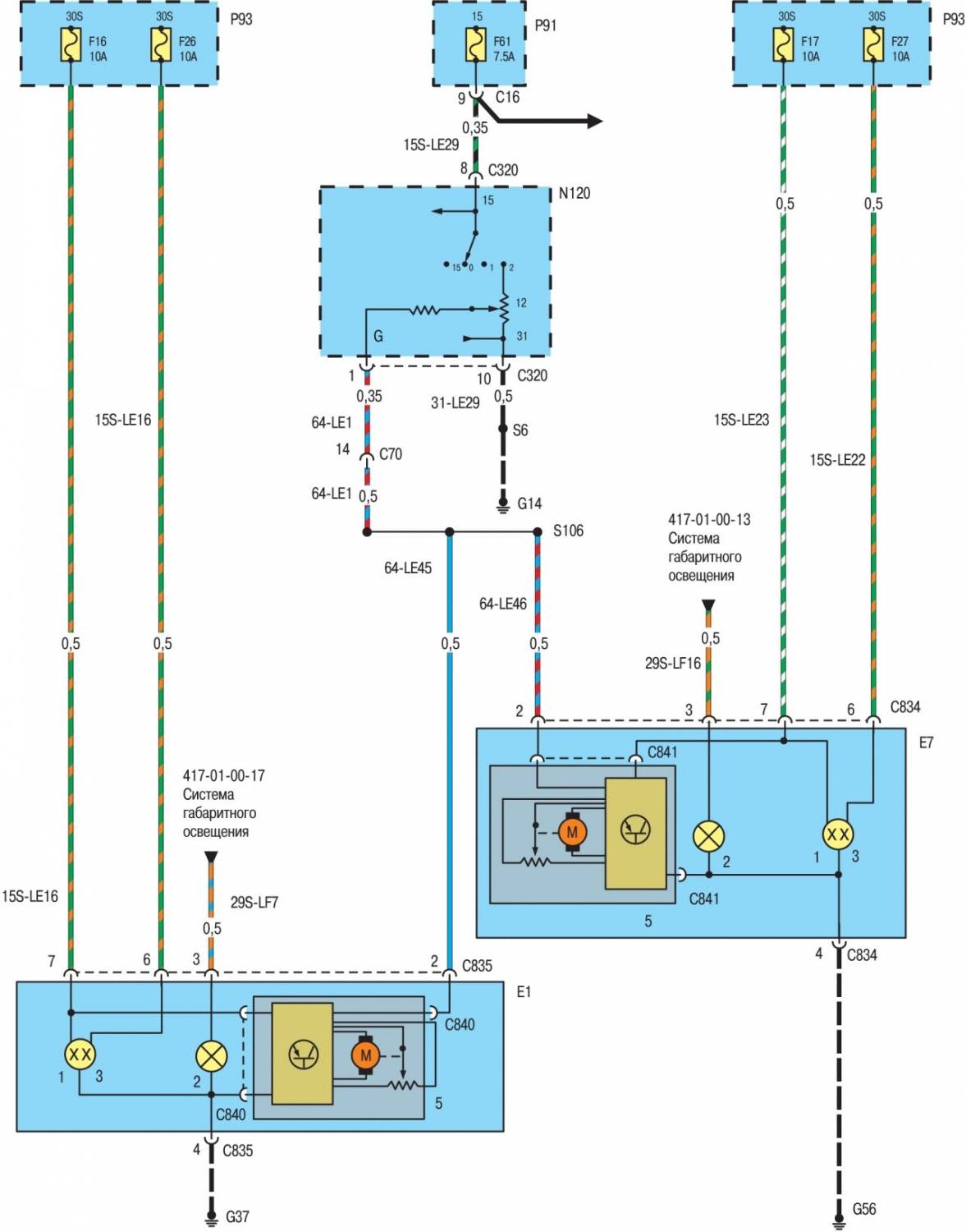
E1—левая фара (1 — нить накала ближнего света лампы; 3 — нить накала дальнего света лампы)
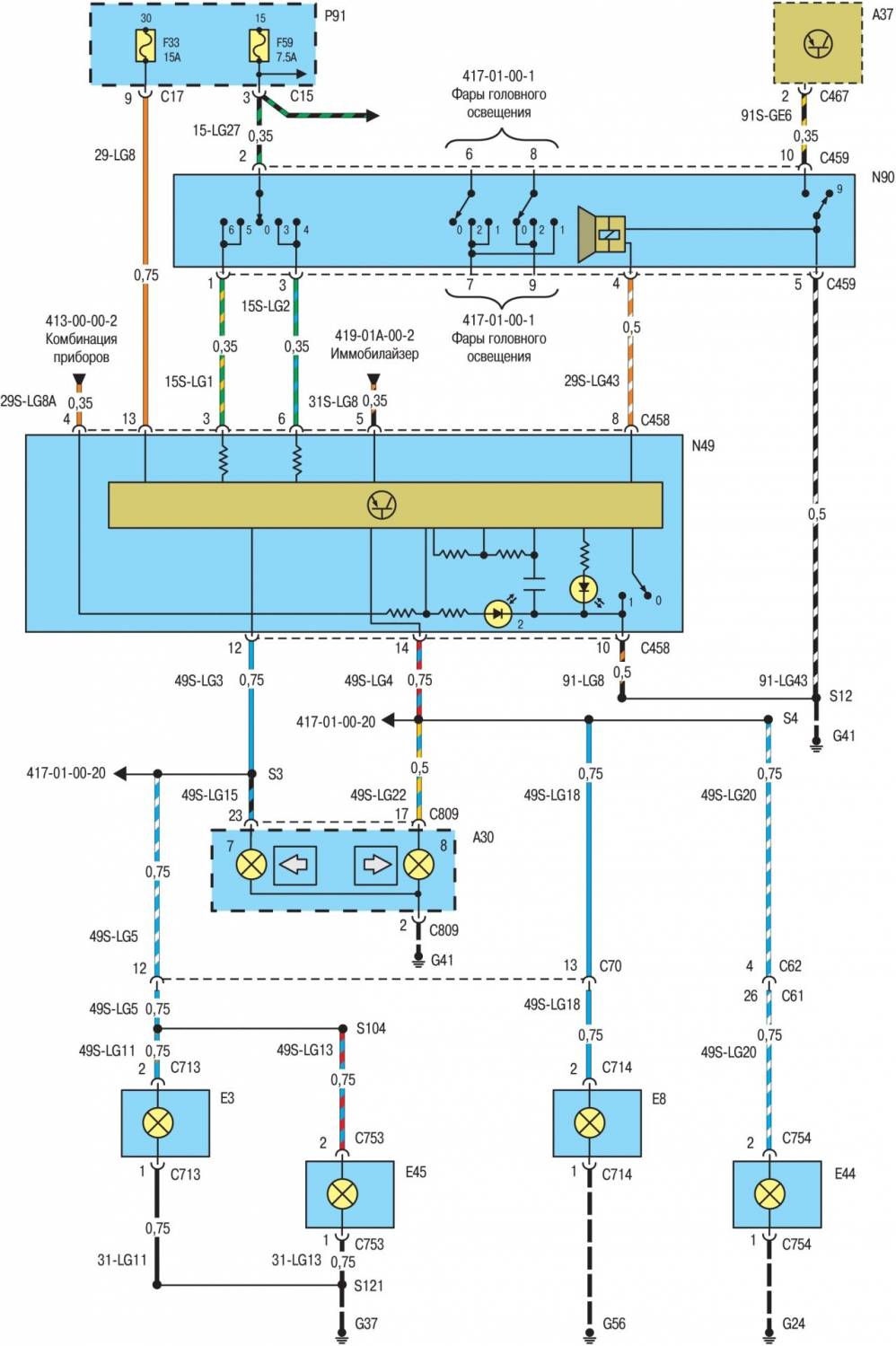
E3—левый передний указатель поворота
E7—правая фара (1 — нить накала ближнего света лампы; 3 — нить накала дальнего света лампы)
E8—правый передний указатель поворота
E9—левый задний фонарь (2 — нить накала сигнала торможения лампы; 4 — нить накала габаритного света лампы)
E10—правый задний фонарь (2 — нить накала сигнала торможения лампы; 4 — нить накала габаритного света лампы)
E44—боковой повторитель правого указателя поворота
E45—боковой повторитель левого указателя поворота; N49 — выключатель аварийной световой сигнализации (положения выключателя: 0 — выключено; 1 — включено; 2 — контрольная лампа включения аварийной световой сигнализации)
E48—правый задний указатель поворота
E49—левый задний указатель поворота
E105—левый фонарь света заднего хода
E109—правый фонарь света заднего хода
E174—дополнительный фонарь сигнала торможения
H1—звуковой сигнал
H4—дополнительный звуковой сигнал
K4—реле топливного насоса
K13—реле питания ЭБУ силовым агрегатом
K22—реле стартера
K33—реле звукового сигнала
K36—реле ближнего света
K37—реле дальнего света
K45—реле вентилятора охлаждения двигателя
K46—реле вентилятора охлаждения двигателя (повышенная частота вращения)
K50—реле электрических стеклоподъемников
K70—реле свечей накаливания
LHD—автомобили с левосторонним расположением рулевого управления
M8—стартер
M9—очиститель заднего стекла
M37—вентилятор охлаждения двигателя
M38—дополнительный вентилятор охлаждения двигателя
M122—стеклоподъемник двери водителя
M123—стеклоподъемник двери переднего пассажира
M132—стеклоподъемник задней левой двери
M133—стеклоподъемник задней правой двери
N54—выключатель звукового сигнала (положения выключателя: 0 — выключен; 1 — включен)
N81—выключатель на педали сцепления (положения выключателя: 1 — сцепление включено; 2 — сцепление выключено)
N76—датчик давления в системе кондиционирования (положения датчика: 1 — нормальное давление; 2 — повышенное давление)
N90—подрулевой переключатель дальнего/ ближнего света фар и указателей поворота (0 — выключено; 1 — дальний свет; 2 — переключение дальнего / ближнего света)
N104—переключатель очистителя и омывателя ветрового стекла (положения переключателя: 0 — выключено; 6 — включен омыватель; 7 — включен очиститель)
N120—выключатель внешнего освещения (0 — выключено; 1 — габаритный свет; 2 — ближний свет фар
N276—выключатель на коробке передач (положения выключателя: 2 — сигнал заднего хода включен; 3 — сигнал заднего хода включен; 5 — включена одна из передач коробки; 6 — включена нейтральная передача коробки)
N278—выключатель (замок) зажигания (положения выключателя: 0 — зажигание выключено; 1 — включено питание радиоприемника; 2 — зажигание включено; 3 — включение стартера (пуск двигателя))
N300—переключатели электрических стеклоподъемников на двери водителя (0 — стеклоподъемники выключены; 1 — поднятие стекол; 2 — опускание стекол; 3 — лампы подсветки переключателей стеклоподъемников; 5 — переключатель стеклоподъемника двери водителя; 10 — опускание стекла двери водителя; 11 — поднятие стекла двери водителя)
N316—выключатель подачи топлива (положения выключателя: 1 — включен; 2 — выключен)
N318—выключатель сигнала торможения (положения выключателя: 1 — выключено; 2 — включено)
P91—центральный монтажный блок предохранителей и реле
O1—аккумуляторная батарея
O5—генератор
P1—перемычка
P13—винтовой проводник
P20—свечи накаливания
P91—центральный монтажный блок предохранителей и реле
P93—монтажный блок предохранителей и реле на аккумуляторной батарее
P136—свечи зажигания
R27—резистор
R51—обогреватель левого сопла омывателя ветрового стекла
R52—обогреватель правого сопла омывателя ветрового стекла
T1—катушка зажигания
U1—конденсатор
V33—диод
Y13—электромагнитный клапан системы холостого хода
Y108—топливная форсунка цилиндра № 1
Y109—топливная форсунка цилиндра № 2
Y110—топливная форсунка цилиндра № 3
Y111—топливная форсунка цилиндра № 4










