Предлагаем вашему вниманию эл.схемы на Hyundai Santa Fe 2006+ г.в. Обновленный 2,7 литровый 6-цилиндровый бензиновый двигатель с изменяемой геометрией впускного коллектора и системой изменения фаз газораспределения развивает мощность 188 л.с. и может агрегатироваться как с механической 5-ступенчатой коробкой передач, так и с 4-диапазонным автоматом. Турбодизель D-2.2 оснащен турбиной с изменяемой геометрией и системой впрыска Common Rail. Максимальная мощность двигателя — 153 л.с., а крутящий момент 343 Нм. В зависимости от уровня оснащения базовая комплектация Hyundai Santa Fe может включать систему стабилизации ESP, кожаный салон, двухзонный климат-контроль, до 6-ти подушек безопасности, включая надувные занавески, круиз-контроль, датчик дождя, люк в крыше и много других опций.
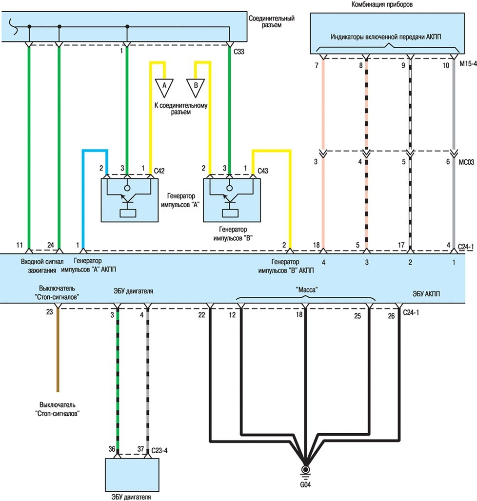
Cхема системы управления АКПП 2,4л на Хендай Санта Фе
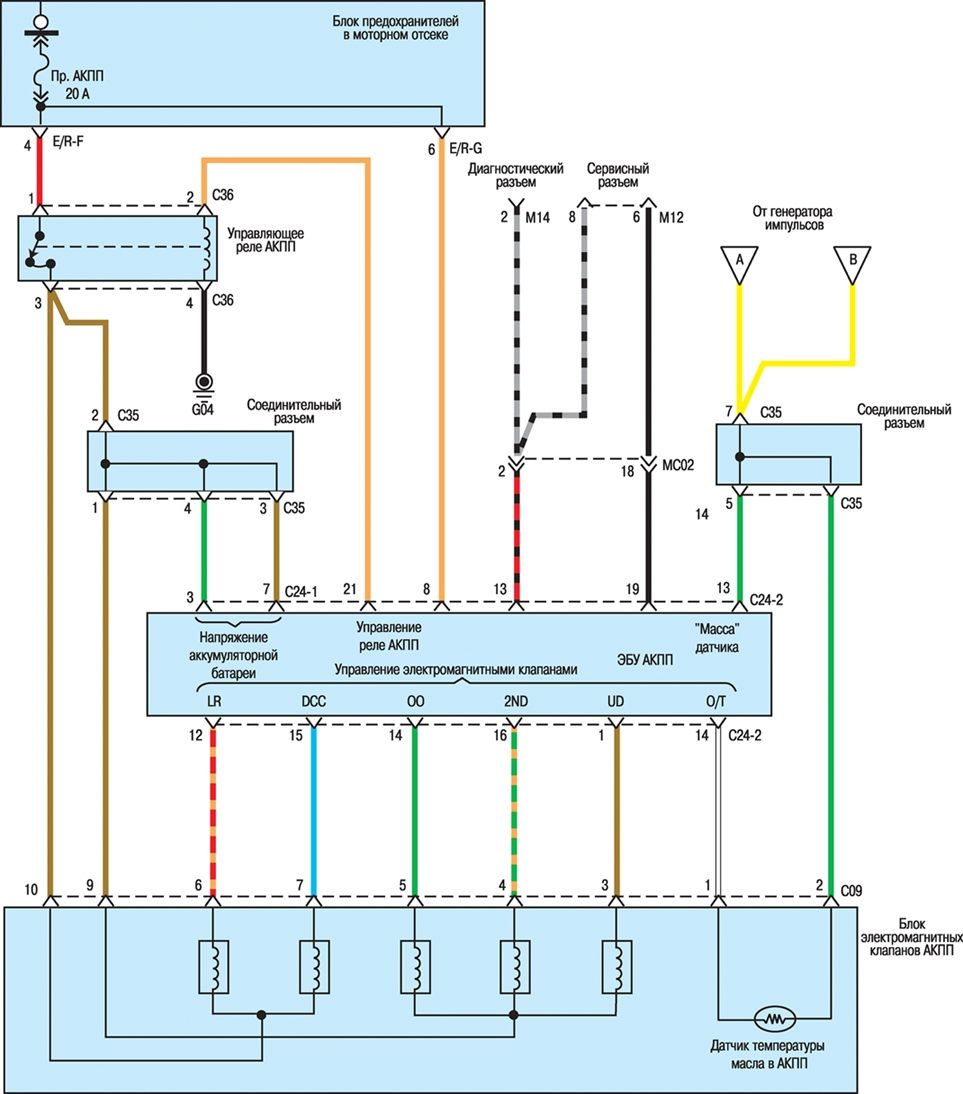
Эл.схема системы управления АКПП 2,7л на Hyundai Santa Fe






